Главная Случайная страница


Полезное:

Как сделать разговор полезным и приятным Как сделать объемную звезду своими руками Как сделать то, что делать не хочется? Как сделать погремушку Как сделать так чтобы женщины сами знакомились с вами Как сделать идею коммерческой Как сделать хорошую растяжку ног? Как сделать наш разум здоровым? Как сделать, чтобы люди обманывали меньше Вопрос 4. Как сделать так, чтобы вас уважали и ценили? Как сделать лучше себе и другим людям Как сделать свидание интересным?


Категории:

АрхитектураАстрономияБиологияГеографияГеологияИнформатикаИскусствоИсторияКулинарияКультураМаркетингМатематикаМедицинаМенеджментОхрана трудаПравоПроизводствоПсихологияРелигияСоциологияСпортТехникаФизикаФилософияХимияЭкологияЭкономикаЭлектроника






Опис актуальності завдання та область використання





 

У цій роботі на основі мікросхеми Arduino UNO було спроектовано і реалізовано пристрій - Тахометр.

Тахометр - прилад для вимірювання частоти обертання валів машин і механізмів. Переважно застосовуються відцентрові механічні, магнітні та електричні тахометри, рідше використовуються пневматичні і гідравлічні. В механічному відцентровому тахометрі на валу встановлена ​​ковзаюча муфта з шарнірними важелями, несучими на собі розбіжні при обертанні вала вантажі, які переміщують муфту по валу, долаючи дію пружини, що врівноважує положення муфти на валу відповідає частоті обертання валу і передається системою важеля на стрілку покажчика - відлікового пристрою, шкала якого відградуйована в об / хв. Вал може отримувати обертання безпосередньо від контрольованого об'єкта або через гнучкий вал. У магнітному тахометрі взаємодіють магнітні поля, створювані постійним магнітом і обертовим ротором, частота обертання якого пропорційна виникаючим вихровим струмам, що прагнуть відхилити на певний кут диск, встановлений на валу ротора і утримуваний пружиною. Відхилення диска, жорстко пов'язаного зі стрілкою, реєструються на шкалі. Електричні Т. можуть бути електромашинними або електронними. У електромашинному тахометрі ЕРС генератора постійного або змінного струму пропорційна кутовий швидкості, вимірявши яку можна визначити частоту обертання валу; показання передаються дистанційно на шкалу вимірювального приладу. Принцип дії електронного Т. заснований на перетворенні імпульсів струму, що виникають в первинному ланцюзі системи запалювання при розмиканні контактів переривника, в ток, що направляється до магнітоелектричного вказівного приладу. Частота імпульсів в первинному ланцюзі пропорційна частоті обертання вала двигуна.

Тахометр - це корисний інструмент для підрахунку RPM (оборотів на хвилину) колеса або всього, що крутиться. Найпростіший спосіб зробити тахометр - це використовувати ІК передавач і приймач. Коли зв'язок між ними переривається, ви знаєте, що щось обертається і можете застосовувати код для обчислення RPM, орієнтуючись на частоту переривання зв'язку

1.2 Дослідження, проектування і розробка схем

 

MK-duino це просте, програмоване ядро для самостійної розробки пристроїв на базі: мікропроцесора ATmega;

вільно-поширюваної програмної оболонки Arduino http://arduino.cc/, та величезного ресурсу готових прикладів.

В тому числі: управління двигунами, управління світлодіодами, управління РКІ, управління звуком, цифрових осцилографів, генераторів сигналів, роботів, маніпуляторів, ЧПУ, і багатьох інших прикладів.

Чому Arduino, а не більш професійні інструменти для програмування мікропроцесорних пристроїв?

Робота в середовищі програмування Arduino доступна всім, хто має доступ до персонального комп'ютера, і не вимагає знань тонкощів програмування.

Як то: за особливостями роботи компіляторів, лінковщік, завантажувачів; особливостям планування адресного простору пам'яті, портів введення -виведеня, переривань, та багатьох інших, малозрозумілих для початківця речей. Оболонка ховає від новичка всю складність внутрішнього устрою кухні програмування мікропроцесорів.

Конструкція Duino - надзвичайно проста.

Це невелика плата з мікропроцесором, кварцовим резонатором і гніздами для підключення: живлення, інтерфейсу з персональним комп'ютером і зовнішніх пристроїв. Фактично - це голий процесор із зручними гніздами для підключення розширень.

Відповідно, вартість конструкції дуже низька - близько 5 $ плата процесора, і ще приблизно 5 $ інтерфейсний кабель на USB -порт комп'ютера (якщо на комп'ютері немає порту RS- 232).

Є тисячі готових прикладів різноманітних пристроїв з вихідними текстами програм. Це дозволяє з мінімальними витратами часу розробити і виготовити діючий пристрій, модифікувавши і скомпонувавши фрагменти інших програм.

Чому саме MK - duino?

Arduino має безліч клонів які об'єднані в загальне Duino - сімейство.

Як правило, нові плати Arduino виготовляються за найсучаснішими технологіями з SMD - елементів, процесора з планарними виводами з кроком виводів близько 1 міліметра, та плати з двостороннім монтажем.

Виготовити і розпаяти такий пристрій в домашніх умовах досить важко, особливо початківцю.

На платі більшості Arduino встановлена ​​мікросхема USB - моста, перетворювача інтерфейсу USB персонального комп'ютера в послідовний інтерфейс RS- 232. Цей міст має ще більш дрібний крок виводів і розпаяти його без мікроскопа практично неможливо.


Кілька років тому мобільні телефони оснащувалися послідовним інтерфейсом RS- 232.Цей інтерфейс був витіснений інтерфейсом USB, але протягом тривалого періоду часу існували перехідні моделі: телефон з інтерфейсом RS- 232 і USB- кабель перехідник з мікросхемою USB - моста в кабелі.

Всі сучасні моделі мобільних телефонів мають справжній USB -інтерфейс. І їх кабель, це просто кабель з роз'ємами на кінцях.USB - кабель від морально застарілого мобільного телефону з USB - перетворювачем - ідеальний, за простотою і вартістю, рішення для сполучення мікропроцесорного пристрою з комп'ютером.

Ну, а якщо вам не пощастило знайти USB - кабель для старого мобільного телефону з драйвером, прийдеться спаяти перетворювач рівнів сигналу RS- 232 (він передбачений на платі MK - duino).

І скористатися інтерфейсом RS- 232 стаціонарного комп'ютера (на ноутбуках його вже давно немає), або придбати кабель перетворювача USB - RS 232 (ці перетворювачі знову набули широкого поширення у зв'язку із застосуванням інтерфейсу RS- 232 в супутникових тюнерах).

На платі Arduino, як правило встановлюється стабілізатор живлення на 5V з струмом до 1.5A для живлення периферійних пристроїв. При тому, що сам процесор споживає струм близько 20mA, і успішно працює від трьох пальчикових батарей на 1.5V (сумарна напруга 4.5V і менше). Для самого процесора такий потужний стабілізатор не потрібен, а для периферії потужності такого стабілізатора, як правило, не достатньо.

Отже, MK-duino це констукція для самостійної розробки в домашніх умовах, з використанням доступних елементів: мікропроцесора в dip-корпусі, і обрамлення, переважно, з SMD-елементів, без стабілізатора живлення на самій платі процесора, але з додатковим USB-кабелем для мобільного телефону.

1.3. Констукція MK-duino

 

Схема цокольовки раз'ємів та процесора:

Вид з боку роз'ємів (без перемичок) Цокольовка процесора

 

Таблиця комутації виводів роз'ємів та виводів мікропроцесора

Digital μPC   Analog μPC   ISP μPC   Power μPC
0 -Rx 2 –PD0 5 -SCL 28-PC5 MISO 18-MISO Gnd Gnd
1 -Tx 3 –PD1 4 -SDA 27-PC4 SCK 19-SCK NC  
  4 –PD2   26-PC3 Reset 1 -Reset Vcc 7 -Vcc
  5 –PD3   25-PC2   Reset 1 -Reset
  6 –PD4   24-PC1 Vcc 7 -Vcc  
  11-PD5   23-PC0 MOSI 17-MOSI
  12-PD6   Gnd Gnd RS-232 μPC
  13-PD7  
  14-PB0 USB-Bridge μPC
  15-PB1 Power Bat μPC
  16-PB2 Gnd Gnd
  17-PB3
  18-PB4 Tx-PC 200Ω -Rx RX-RS От Tx через инвертор
  19-PB5 Rx-PC 200Ω -Tx
Gnd Gnd Gnd   +4.5V Diode-Vcc TX-RS На Rx через инвертор
Ref 21-Aref +5V USB Diode-Vcc Gnd Gnd
                       

 

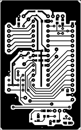
Схема розміщення елементів на платі:

верхні елементи Доріжки
Верхні елементи з доріжками Нижні елементи.

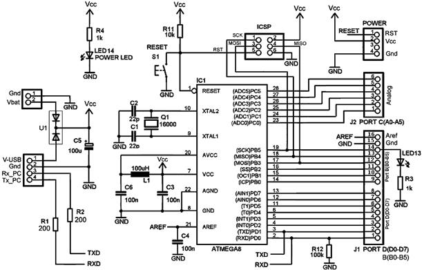
Принципіальна схема:


 

Конструкція Duino - подібних пристроїв надзвичайно проста.

Схема MK-duino:

Лінії Rx_PC, Tx_PC підключаються до мікросхеми USB-моста та мають інверсну полярність відносно відповідних сигналів на RS-232.

Деякі моделі процесорів ATmega “шумлять” по лінії прийому при “підвішаному” виводі процесора 2-RXD. Тому може знадобитись установка резистора 100KΩ між цим виводом та заземленням.

Перетворювач інтерфейсу RS-232 для MK-duino.

Перетворювач монтується на плату лише за відсутності кабеля-перехідника USB-моста від мобільного телефону, і реальної необхідності використання інтерфейсу RS-232.

Перетворювач здійснює інверсію і перетворення рівнів сигналів послідовного інтерфейсу: 0/5V - +12 V/-12V.

Схема перетворювача рівнів

Передавач на транзисторі Q1 живиться негативною напругою паузи передачі Tx-RS 232 від зовнішнього пристрою (комп'ютера або іншого пристрою)

 

1.4 Перелік елементів

 

Элемент Назва Номінальне значення допуск) Примітка
IC1 Мікропроцесор ATmega8-16, ATmega8L-8, ATmega8A-PU, ATmega168-20PU Робоча частота не меньша 16MHz
Q1 кварцовий резонатор 16.000MHz Низько-профільний корпус
L1 Індуктивність 100μH (70μH - 150μH)  
C1, C2 Конденсатор 22pF (18pF - 24pF) SMD
C3, C4, C6 Конденсатор 100nF (70nF -200nF) SMD
C5 Конденсатор электролітичний 100μF (100μF-220μF) Низько-профільний корпус
U1 Діод здвоєний із загальним катодом Діод Шотки на ток не менш 50mA SMD
LED13, LED14 Світло діод Будь-який світло діод з невеликим падінням напруги (червоний, жовтий, зелений), але не синій, і не білий, і не понад-яскравий. Діаметр не більший 3mm
R1, R2 Резистор 200Ω (100Ω – 250Ω) SMD
R3, R4 Резистор 1KΩ (0.8KΩ – 1.5KΩ) SMD
R11 Резистор 10KΩ (8KΩ – 15KΩ) SMD
R12 Резистор 100KΩ (80KΩ – 150KΩ) SMD

 

Перелік елементів адаптера інтерфейсу RS-232

Элемент Назва Номинальні значення (допуск) Примітка
Q01 PNP-транзистор Любий PNP-транзистор з колектором посередині SMD
Q02 NPN-транзистор Любий NPN-транзистор с колектором посередині SMD
D01, D02 Діод Любий кремневий діод невеликкого розміру дротові виводи
C01 Конденсатор 1μF (0.8μF – 2μF) неполярний SMD
R01, R02, R03, R04, R05 Резистор 5KΩ (4KΩ – 7KΩ) SMD
R06 Резистор 500Ω (300Ω – 1.2KΩ) SMD

 







Date: 2015-09-05; view: 467; Нарушение авторских прав



mydocx.ru - 2015-2026 year. (1.192 sec.) Все материалы представленные на сайте исключительно с целью ознакомления читателями и не преследуют коммерческих целей или нарушение авторских прав - Пожаловаться на публикацию