Главная Случайная страница


Полезное:

Как сделать разговор полезным и приятным Как сделать объемную звезду своими руками Как сделать то, что делать не хочется? Как сделать погремушку Как сделать так чтобы женщины сами знакомились с вами Как сделать идею коммерческой Как сделать хорошую растяжку ног? Как сделать наш разум здоровым? Как сделать, чтобы люди обманывали меньше Вопрос 4. Как сделать так, чтобы вас уважали и ценили? Как сделать лучше себе и другим людям Как сделать свидание интересным?


Категории:

АрхитектураАстрономияБиологияГеографияГеологияИнформатикаИскусствоИсторияКулинарияКультураМаркетингМатематикаМедицинаМенеджментОхрана трудаПравоПроизводствоПсихологияРелигияСоциологияСпортТехникаФизикаФилософияХимияЭкологияЭкономикаЭлектроника






Потоки событий. Пауссоновский поток. Распределения потоков фазового типа. Поток Эрланга. Основные характеристики потоков





Потоки событий. Пауссоновский поток

Паусоновский поток
Потоком событий называется последовательность однородных событий, появляющихся одно за другим в случайные моменты времени.

Распределение фазового типа.

Распределение Эрланга к- порядка

 

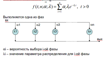
Распределение гиперэкспоненциальное

Распределение Кокса

Распределение Ньютса

Распределение гиперэрланговское

Поток Эрланга

Основные характеристики потоков

- ординарность

-интенсивность

- отсутствие последствия

-стационарность

 

Генерация последовательности псевдослучайных чисел, имеющих равномерное распределение. Метод обратной функции. Метод последовательных сравнений. Моделирование случайной величины воспроизведением вероятностной схемы.

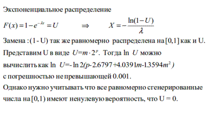
5.1 Генерация последовательности псевдослучайных чисел, имеющих равномерное распределение. Метод обратной функции







Date: 2015-09-05; view: 1289; Нарушение авторских прав



mydocx.ru - 2015-2026 year. (1.486 sec.) Все материалы представленные на сайте исключительно с целью ознакомления читателями и не преследуют коммерческих целей или нарушение авторских прав - Пожаловаться на публикацию