Главная Случайная страница


Полезное:

Как сделать разговор полезным и приятным Как сделать объемную звезду своими руками Как сделать то, что делать не хочется? Как сделать погремушку Как сделать так чтобы женщины сами знакомились с вами Как сделать идею коммерческой Как сделать хорошую растяжку ног? Как сделать наш разум здоровым? Как сделать, чтобы люди обманывали меньше Вопрос 4. Как сделать так, чтобы вас уважали и ценили? Как сделать лучше себе и другим людям Как сделать свидание интересным?


Категории:

АрхитектураАстрономияБиологияГеографияГеологияИнформатикаИскусствоИсторияКулинарияКультураМаркетингМатематикаМедицинаМенеджментОхрана трудаПравоПроизводствоПсихологияРелигияСоциологияСпортТехникаФизикаФилософияХимияЭкологияЭкономикаЭлектроника






Формат представления расчета сумм налога на доходы физических лиц, исчисленных и удержанных налоговым агентом, в электронной форме

Коды мест представления Расчета налоговым агентом

 

Код Наименование
  По месту жительства индивидуального предпринимателя
  По месту жительства адвоката
  По месту жительства нотариуса
  По месту учета российской организации
  По месту учета в качестве крупнейшего налогоплательщика
  По месту нахождения обособленного подразделения российской организации
  По месту осуществления деятельности индивидуального предпринимателя
  По месту нахождения обособленного подразделения иностранной организации в Российской Федерации

 

 

Приложение № 3

 

к Порядку заполнения формы

Расчета сумм налога на доходы

физических лиц, исчисленных и

удержанных налоговым агентом

(форма 6-НДФЛ), утвержденному

приказом ФНС России

от __ ________ 2015 г.

№_________________

 

Коды форм реорганизации и код ликвидации организации (обособленного подразделения)

 

Код Наименование
  преобразование
  слияние
  разделение
  присоединение
  разделение с одновременным присоединением
  ликвидация

 

 

Приложение № 4

 

к Порядку заполнения формы

Расчета сумм налога на доходы

физических лиц, исчисленных и

удержанных налоговым агентом

(форма 6-НДФЛ), утвержденному

приказом ФНС России

от __ ________ 2015 г.

№_________________

 

Коды, определяющие способ представления

Расчета сумм налога на доходы физических лиц, исчисленных и удержанных налоговым агентом в налоговый орган

 

Код Наименование
  на бумажном носителе (по почте)
  на бумажном носителе (лично)
  по телекоммуникационным каналам связи с электронной подписью
  на бумажном носителе с использованием штрих-кода (лично)
  на бумажном носителе с использованием штрих-кода (по почте)

 

 

Приложение № 2
к приказу ФНС России
от «___» ______ 2015 г.
№ _______

 

 

Формат представления расчета сумм налога на доходы физических лиц, исчисленных и удержанных налоговым агентом, в электронной форме

I. ОБЩИЕ СВЕДЕНИЯ

1. Настоящий формат описывает требования к XML файлам (далее – файлам обмена) передачи в электронной форме расчета сумм налога на доходы физических лиц, исчисленных и удержанных налоговым агентом, (по форме 6-НДФЛ) в налоговые органы.

2. Номер версии настоящего формата 5.01, часть CLII.

II. ОПИСАНИЕ ФАЙЛА ОБМЕНА

3. Имя файла обмена должно иметь следующий вид:

R_Т_A_K_О_GGGGMMDD_N, где:

R_Т – префикс, принимающий значение NO_NDFL6;

A_K – идентификатор получателя информации, где:

A_K – идентификатор получателя информации, где: A – идентификатор получателя, которому направляется файл обмена, K – идентификатор конечного получателя, для которого предназначена информация из данного файла обмена[1]. Каждый из идентификаторов (A и K) имеет вид для налоговых органов – четырехразрядный код (код налогового органа в соответствии с классификатором «Система обозначения налоговых органов» (СОНО);

О – идентификатор отправителя информации, имеет вид:

для организаций - девятнадцатиразрядный код (идентификационный номер налогоплательщика (далее - ИНН) и код причины постановки на учет (далее - КПП) организации (обособленного подразделения);

для физических лиц – двенадцатиразрядный код (ИНН физического лица, при наличии. При отсутствии ИНН – последовательность из двенадцати нулей);

GGGG – год формирования передаваемого файла, MM – месяц, DD – день;

N – идентификационный номер файла (длина – от 1 до 36 знаков. Идентификационный номер файла должен обеспечивать уникальность файла).

Расширение имени файла – xml. Расширение имени файла может указываться как строчными, так и прописными буквами.

Параметры первой строки файла обмена

Первая строка XML файла должна иметь следующий вид:

<?xml version ="1.0" encoding ="windows-1251"?>

Имя файла, содержащего XML схему файла обмена, должно иметь следующий вид:

NO_NDFL6_1_152_00_05_01_xx, где хх – номер версии схемы.

Расширение имени файла – xsd.

XML схема файла обмена приводится отдельным файлом и размещается на сайте Федеральной налоговой службы.

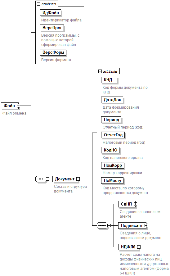
4. Логическая модель файла обмена представлена в виде диаграммы структуры файла обмена на рисунке 1 настоящего формата. Элементами логической модели файла обмена являются элементы и атрибуты XML файла. Перечень структурных элементов логической модели файла обмена и сведения о них приведены в таблицах 4.1-4.18 настоящего формата.


Для каждого структурного элемента логической модели файла обмена приводятся следующие сведения:

наименование элемента. Приводится полное наименование элемента[2];

сокращенное наименование (код) элемента. Приводится сокращенное наименование элемента. Синтаксис сокращенного наименования должен удовлетворять спецификации XML;

признак типа элемента. Может принимать следующие значения: «С» – сложный элемент логической модели (содержит вложенные элементы), «П» – простой элемент логической модели, реализованный в виде элемента XML файла, «А» – простой элемент логической модели, реализованный в виде атрибута элемента XML файла. Простой элемент логической модели не содержит вложенные элементы;

формат элемента. Формат элемента представляется следующими условными обозначениями: Т – символьная строка; N – числовое значение (целое или дробное).

Формат символьной строки указывается в виде Т(n-к) или T(=к), где: n – минимальное количество знаков, к – максимальное количество знаков, символ «-» – разделитель, символ «=» означает фиксированное количество знаков в строке. В случае, если минимальное количество знаков равно 0, формат имеет вид Т(0-к). В случае, если максимальное количество знаков неограничено, формат имеет вид Т(n-).

Формат числового значения указывается в виде N(m.к), где: m – максимальное количество знаков в числе, включая знак (для отрицательного числа), целую и дробную часть числа без разделяющей десятичной точки, k – максимальное число знаков дробной части числа. Если число знаков дробной части числа равно 0 (то есть число целое), то формат числового значения имеет вид N(m).

Для простых элементов, являющихся базовыми в XML (определенными в сети Интернет по электронному адресу: http://www.w3.org/TR/xmlschema-0), например, элемент с типом «date», поле «Формат элемента» не заполняется. Для таких элементов в поле «Дополнительная информация» указывается тип базового элемента;

признак обязательности элемента определяет обязательность присутствия элемента (совокупности наименования элемента и его значения) в файле обмена. Признак обязательности элемента может принимать следующие значения: «О» – наличие элемента в файле обмена обязательно; «Н» – присутствие элемента в файле обмена необязательно, то есть элемент может отсутствовать. Если элемент принимает ограниченный перечень значений (по классификатору, кодовому словарю и тому подобному), то признак обязательности элемента дополняется символом «К». Например, «ОК». В случае если количество реализаций элемента может быть более одной, то признак обязательности элемента дополняется символом «М». Например, «НМ» или «ОКМ».

К вышеперечисленным признакам обязательности элемента может добавляться значение «У» в случае описания в XML схеме условий, предъявляемых к элементу в файле обмена, описанных в графе «Дополнительная информация». Например, «НУ» или «ОКУ»;

дополнительная информация содержит, при необходимости, требования к элементу файла обмена, не указанные ранее. Для сложных элементов указывается ссылка на таблицу, в которой описывается состав данного элемента. Для элементов, принимающих ограниченный перечень значений из классификатора (кодового словаря и тому подобного), указывается соответствующее наименование классификатора (кодового словаря и тому подобного) или приводится перечень возможных значений. Для классификатора (кодового словаря и тому подобного) может указываться ссылка на его местонахождение. Для элементов, использующих пользовательский тип данных, указывается наименование типового элемента.



Рисунок 1. Диаграмма структуры файла обмена



Таблица 4.1

Файл обмена (Файл)

Наименование элемента Сокращенное наименование (код) элемента Признак типа элемента Формат элемента Признак обязательности элемента Дополнительная информация
Идентификатор файла ИдФайл A T(1-255) ОУ Содержит (повторяет) имя сформированного файла (без расширения)
Версия программы, с помощью которой сформирован файл ВерсПрог A T(1-40) О  
Версия формата ВерсФорм A T(1-5) О Принимает значение: 5.01
Состав и структура документа Документ С   О Состав элемента представлен в таблице 4.2

Таблица 4.2

Состав и структура документа (Документ)

Наименование элемента Сокращенное наименование (код) элемента Признак типа элемента Формат элемента Признак обязательности элемента Дополнительная информация
Код формы документа по КНД КНД A T(=7) ОК Типовой элемент <КНДТип>. Принимает значение: 1151099
Дата формирования документа ДатаДок A T(=10) О Типовой элемент <ДатаТип>. Дата в формате ДД.ММ.ГГГГ
Отчетный период (код) Период A T(=2) ОК Принимает значение: 21 – 1 квартал | 31 – полугодие | 33 – девять месяцев | 34 – год | 51 – 1 квартал при реорганизации (ликвидации) организации | 52 – полугодие при реорганизации (ликвидации) организации | 53 – 9 месяцев при реорганизации (ликвидации) организации | 90 – год при реорганизации (ликвидации) организации
Налоговый период (год) ОтчетГод A   О Типовой элемент <xs:gYear>. Год в формате ГГГГ
Код налогового органа КодНО A T(=4) ОК Типовой элемент <СОНОТип>. Принимает значение в соответствии с классификатором «Система обозначений налоговых органов»
Номер корректировки НомКорр A N(3) О Принимает значение: 0 – первичный документ, 1 – 999 – номер корректировки для корректирующего документа
Код места, по которому представляется документ ПоМесту A T(=3) ОК Принимает значение: 120 – по месту жительства индивидуального предпринимателя | 125 – по месту жительства адвоката | 126 – по месту жительства нотариуса | 212 – по месту учета российской организации | 213 – по месту учета в качестве крупнейшего налогоплательщика | 220 – по месту нахождения обособленного подразделения российской организации | 320 – по месту осуществления деятельности индивидуального предпринимателя | 335 – по месту нахождения обособленного подразделения иностранной организации в Российской Федерации
Сведения о налоговом агенте СвНП С   О Состав элемента представлен в таблице 4.3
Сведения о лице, подписавшем документ Подписант С   О Состав элемента представлен в таблице 4.7
Расчет сумм налога на доходы физических лиц, исчисленных и удержанных налоговым агентом (форма 6-НДФЛ) НДФЛ6 С   О Состав элемента представлен в таблице 4.9

Таблица 4.3


Сведения о налоговом агенте (СвНП)

Наименование элемента Сокращенное наименование (код) элемента Признак типа элемента Формат элемента Признак обязательности элемента Дополнительная информация
Код вида экономической деятельности по классификатору ОКВЭД ОКВЭД A T(2-8) ОК Типовой элемент <ОКВЭДТип>. Принимает значение в соответствии с Общероссийским классификатором видов экономической деятельности
Номер контактного телефона Тлф A T(1-20) Н  
Налоговый агент – организация | Налоговый агент - физическое лицо НПЮЛ НПФЛ С С   О О Состав элемента представлен в таблице 4.4 Состав элемента представлен в таблице 4.6

Таблица 4.4

Налоговый агент - организация (НПЮЛ)

Наименование элемента Сокращенное наименование (код) элемента Признак типа элемента Формат элемента Признак обязательности элемента Дополнительная информация
Наименование организации НаимОрг A T(1-1000) О  
ИНН организации ИННЮЛ A T(=10) О Типовой элемент <ИННЮЛТип>
КПП КПП A T(=9) О Типовой элемент <КППТип>
Сведения о реорганизации (ликвидации) организации СвРеоргЮЛ С   Н Состав элемента представлен в таблице 4.5

Таблица 4.5

Сведения о реорганизации (ликвидации) организации (СвРеоргЮЛ)

Наименование элемента Сокращенное наименование (код) элемента Признак типа элемента Формат элемента Признак обязательности элемента Дополнительная информация
Код формы реорганизации (ликвидация) ФормРеорг A T(=1) ОК Принимает значение: 0 – ликвидация | 1 – преобразование | 2 – слияние | 3 – разделение | 5 – присоединение | 6 – разделение с одновременным присоединением

Таблица 4.6

Налоговый агент - физическое лицо (НПФЛ)

Наименование элемента Сокращенное наименование (код) элемента Признак типа элемента Формат элемента Признак обязательности элемента Дополнительная информация
ИНН физического лица ИННФЛ A T(=12) О Типовой элемент <ИННФЛТип>
Фамилия, имя, отчество физического лица ФИО С   О Типовой элемент <ФИОТип>. Состав элемента представлен в таблице 4.18

 

 

Таблица 4.7

Сведения о лице, подписавшем документ (Подписант)

Наименование элемента Сокращенное наименование (код) элемента Признак типа элемента Формат элемента Признак обязательности элемента Дополнительная информация
Признак лица, подписавшего документ ПрПодп A T(=1) ОК Принимает значение: 1 – налоговый агент | 2 – представитель налогового агента
Фамилия, имя, отчество ФИО С   НУ Типовой элемент <ФИОТип>. Состав элемента представлен в таблице 4.18 Элемент обязателен при выполнении одного из условий: · <ПрПодп>=2 | · <ПрПодп>=1 и наличие <НПЮЛ>
Сведения о представителе налогового агента СвПред С   НУ Состав элемента представлен в таблице 4.8. Элемент обязателен при <ПрПодп>=2

Таблица 4.8

Сведения о представителе налогового агента (СвПред)

Наименование элемента Сокращенное наименование (код) элемента Признак типа элемента Формат элемента Признак обязательности элемента Дополнительная информация
Наименование документа, подтверждающего полномочия представителя НаимДок A T(1-120) О  
Наименование организации - представителя налогового агента НаимОрг A T(1-1000) Н  

 

 

Таблица 4.9

Расчет сумм налога на доходы физических лиц, исчисленных и удержанных налоговым агентом (форма 6-НДФЛ) (НДФЛ6)

Наименование элемента Сокращенное наименование (код) элемента Признак типа элемента Формат элемента Признак обязательности элемента Дополнительная информация
Общая сумма удержанного налога на доходы физических лиц УдержНалФЛ С   ОМ Состав элемента представлен в таблице 4.10
Расчет суммы исчисленного налога на доходы физических лиц РасчИсчисл С   ОМ Состав элемента представлен в таблице 4.11
Налоговые вычеты НалВыч С   Н Состав элемента представлен в таблице 4.14
Сумма выплаченного дохода и удержанного налога на доходы физических лиц ВыплДохНал С   О Состав элемента представлен в таблице 4.16

Таблица 4.10

Общая сумма удержанного налога на доходы физических лиц (УдержНалФЛ)

Наименование элемента Сокращенное наименование (код) элемента Признак типа элемента Формат элемента Признак обязательности элемента Дополнительная информация
Код бюджетной классификации КБК A T(=20) ОК Типовой элемент <КБКТип>. Принимает значение в соответствии с Классификатором кодов классификации доходов бюджетов Российской Федерации
Код по ОКТМО ОКТМО A T(=8) | T(=11) ОК Типовой элемент <ОКТМОТип>. Принимает значение в соответствии с Общероссийским классификатором территорий муниципальных образований
Сумма удержанного налога, всего УдержНалВс A N(15) О  
Количество физических лиц, получивших доход КолФЛДоход A N(7) О  

 

Таблица 4.11

Расчет суммы исчисленного налога на доходы физических лиц (РасчИсчисл)

Наименование элемента Сокращенное наименование (код) элемента Признак типа элемента Формат элемента Признак обязательности элемента Дополнительная информация
Ставка налога Ставка A N(2) О  
Сумма исчисленного дохода всего за отчетный (налоговый) период ИсчислДохПер A N(17.2) О  
Сумма вычета всего за отчетный (налоговый) период ВычетПер A N(17.2) О  
Облагаемая сумма дохода всего за отчетный (налоговый) период ОблДохПер A N(17.2) О  
Сумма исчисленного налога всего за отчетный (налоговый) период ИсчислНалПер A N(15) О  
Сумма фиксированного авансового платежа всего за отчетный (налоговый) период АвансПлатПер A N(15) О  
Сумма начисленного дохода по коду дохода НачислДох С   ОМ Состав элемента представлен в таблице 4.12

Таблица 4.12

Сумма начисленного дохода по коду дохода (НачислДох)

Наименование элемента Сокращенное наименование (код) элемента Признак типа элемента Формат элемента Признак обязательности элемента Дополнительная информация
Код дохода КодДоход A T(=4) ОК Принимает значения в соответствии со справочником «Коды доходов», утверждаемым ФНС России
Сумма начисленного дохода НачислДохКод A N(17.2) О  
Сумма вычета по коду вычета Вычет С   НМ Состав элемента представлен в таблице 4.13

 

Таблица 4.13

Сумма вычета по коду вычета (Вычет)

Наименование элемента Сокращенное наименование (код) элемента Признак типа элемента Формат элемента Признак обязательности элемента Дополнительная информация
Код вычета КодВычет A T(=3) ОК Принимает значения в соответствии со справочником «Коды вычетов», утверждаемым ФНС России
Сумма вычета СумВычет A N(17.2) О  

Таблица 4.14

Налоговые вычеты (НалВыч)

Наименование элемента Сокращенное наименование (код) элемента Признак типа элемента Формат элемента Признак обязательности элемента Дополнительная информация
Стандартные, социальные, имущественные и инвестиционные налоговые вычеты НалВычССИИ С   ОМ Состав элемента представлен в таблице 4.15

Таблица 4.15

Стандартные, социальные, имущественные и инвестиционные налоговые вычеты (НалВычССИИ)

Наименование элемента Сокращенное наименование (код) элемента Признак типа элемента Формат элемента Признак обязательности элемента Дополнительная информация
Код вычета КодВычет A T(=3) ОК Принимает значения в соответствии со справочником «Коды вычетов», утверждаемым ФНС России
Сумма вычета СумВычет A N(17.2) О  

 

Таблица 4.16

Сумма выплаченного дохода и удержанного налога на доходы физических лиц (ВыплДохНал)

Наименование элемента Сокращенное наименование (код) элемента Признак типа элемента Формат элемента Признак обязательности элемента Дополнительная информация
Сумма выплаченного дохода и удержанного налога на доходы физических лиц по коду дохода ВыплДохНалКод С   ОМ Состав элемента представлен в таблице 4.17

Таблица 4.17

Сумма выплаченного дохода и удержанного налога на доходы физических лиц по коду дохода (ВыплДохНалКод)

Наименование элемента Сокращенное наименование (код) элемента Признак типа элемента Формат элемента Признак обязательности элемента Дополнительная информация
Код дохода КодДоход A T(=4) ОК Принимает значения в соответствии со справочником «Коды доходов», утверждаемым ФНС России
Дата выплаты дохода ДатаВыплДох A T(=10) О Типовой элемент <ДатаТип>. Дата в формате ДД.ММ.ГГГГ
Сумма выплаченного дохода ВыплДоход A N(17.2) О  
Сумма удержанного налога УдержНал A N(15) О  

Таблица 4.18

Фамилия, имя, отчество (ФИОТип)

Наименование элемента Сокращенное наименование (код) элемента Признак типа элемента Формат элемента Признак обязательности элемента Дополнительная информация
Фамилия Фамилия A T(1-60) О  
Имя Имя A T(1-60) О  
Отчество Отчество A T(1-60) Н  

 


[1] Передача файла от отправителя к конечному получателю (К) может осуществляться в несколько этапов через другие налоговые органы, осуществляющие передачу файла на промежуточных этапах, которые обозначаются идентификатором А. В случае передачи файла от отправителя к конечному получателю при отсутствии налоговых органов, осуществляющих передачу на промежуточных этапах, значения идентификаторов А и К совпадают.

 

[2] В строке таблицы могут быть описаны несколько элементов, наименования которых разделены символом «|». Такая форма записи применяется в случае возможного наличия в файле обмена только одного элемента из описанных в этой строке.



<== предыдущая | следующая ==>
Родина-мать оценила подвиг своего сына, присвоив ему звание Героя Советского Союза | Биты, байты, слова, параграфы





Date: 2015-09-05; view: 480; Нарушение авторских прав



mydocx.ru - 2015-2026 year. (1.792 sec.) Все материалы представленные на сайте исключительно с целью ознакомления читателями и не преследуют коммерческих целей или нарушение авторских прав - Пожаловаться на публикацию