Главная Случайная страница


Полезное:

Как сделать разговор полезным и приятным Как сделать объемную звезду своими руками Как сделать то, что делать не хочется? Как сделать погремушку Как сделать так чтобы женщины сами знакомились с вами Как сделать идею коммерческой Как сделать хорошую растяжку ног? Как сделать наш разум здоровым? Как сделать, чтобы люди обманывали меньше Вопрос 4. Как сделать так, чтобы вас уважали и ценили? Как сделать лучше себе и другим людям Как сделать свидание интересным?


Категории:

АрхитектураАстрономияБиологияГеографияГеологияИнформатикаИскусствоИсторияКулинарияКультураМаркетингМатематикаМедицинаМенеджментОхрана трудаПравоПроизводствоПсихологияРелигияСоциологияСпортТехникаФизикаФилософияХимияЭкологияЭкономикаЭлектроника






Тема 6. Дійсні цикли автомобільних двигунів. Процес розширення і випуску відпрацьованих газів

1. Теплообмін між робочим тілом і стінками циліндра.

2. Параметри процесу розширення.

3. Процес випуску.

4. Склад вихлопних газів теплових двигунів.

5. Нормування шкідливих викидів двигунами транспортних засобів.

6. Основні способи зниження токсичності та димності відпрацьованих газів.

 

Самостійно:

Параметри процесу, вміст шкідливих речовин у відпрацьованих газах.

 

Джерела:

1. Ф.І. Абрамчук. Автомобільні двигуни-К.: Арістей. 2006.-476с. – С.38.

2. М.С. Ховах, Г.С. Маслов Автомобільні двигуни. –М.: Машиностроение. 1971.- С.72

3. В.М.Архангельский. Автомобильные двигатели. - М.: Машиностроение. 1977. - С.29

4. Ю.А.Коржавін Конспект лекцій з дисципліни Автомобільні двигуни. Дніпродзержинськ. -2010

 

Мета заняття:

Ознайомитись з роллю і особливостями протікання процесів розширення і випуску відпрацьованих газів в ДВЗ.

 

 

Процес розширення

У процесі розширення гази завдяки енергії згорілого палива виконують

корисну механічну робот здійснюють робочий хід поршня. Звідси друга назва процесу — робочий хід.

У дійсному циклі процес розширення супроводить ся такими факторами:

теплообміном із стінками циліндра; витіканням газів крізь нещільності поршневих

кілець; тепловою дисоціацією газів.

На лінії розширення, як правило, догоряє робоча суміш, яка не встигла

згоріти на лінії згоряння. Це явище більше виявляється в дизелях, ніж у ДВЗ з

іскровим запалюванням. Внаслідок впливу перелічених факторів процес

розширення відбувається не за адіабатою, а за політропою із змінним

показником n2.

1. Теплообмін між робочим тілом і стінками циліндра

На початку розширення під впливом догоряння тиск в циліндрі зменшується повільніше, тому показник політропи менший за показник адіабати (рис.1). У міру зменшення догоряння й зростання втрат теплоти в стінки циліндра, у днище поршня, в головку циліндра тиск знижується швидше і показник n2

стає більшим за показник адіабати. Для спрощення розрахунків береться середнє значення n2 і вважається, що воно стале. Чим менший показник n2, тим пологіша політропа розширення (рис. 2). Витікання газу, теплообмін із стінками

циліндра і теплова дисоціація газів підвищують показник політропи, вона стає

крутішою. Догоряння знижує його. У цілому вплив догоряння більший

Рис. 1 Порівняння адіабати і Рис. 2 Вплив показника політропи

політропи розширення та їх розширення n2 на її крутість

показників k і n2

 

тому показник n 2 завжди менший від показника адіабати.

Оцінку впливу різних факторів на значення показника n2 і на процес розширення доцільно робити в залежності від впливу їх на догоряння. Так, коефіцієнт надлишку повітря в дизелях при збільшенні а до значень а = 3...3,5 підвищує швидкість згоряння і тим самим зменшує догоряння, що приводить до

росту n2. В двигунах із іскровим запалюванням при збільшенні значень а від

а=1, швидкість згоряння зменшується, догоряння зростає, значення n2 знижується. Із зростанням частоти обертання колінчастого вала збільшується догоряння і n2 зменшується. При зниженні навантаження в дизелі збільшується швидкість згоряння, зменшується догоряння суміші, внаслідок чого n2 збільшується. В бензиновому двигуні при зміні навантаження в протилежних напрямках діють два фактори: зменшення швидкості згоряння, яке приводить до збільшення догоряння, і збільшення відносних втрат теплоти у систему охолодження. Сукупна їх дія приводить до того, що зміна навантаження мало впливає на n2.

Значення показника політропи розширення n2 наведено у табл. 1.;

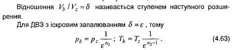
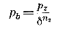
2. Параметри процесу розширення

табл. 1

Тип двигуна n2 рb, МПа Tb. К

Бензинові ДВЗ 1,23...1,30 0,35...0,5 1200...1700

Дизелі 1,18...1,28 0,2...0,4 1000...1250

 

Розрахунок параметрів процесу розширення.

 

 

 

3. Процес випуску

Треба, щоб випуск відбувався з найменшими втратами на його здійснення. Для цього в перший момент випуску відпрацьовані гази повинні витікати з

найбільшою швидкістю. Тому випускний клапан починає відкриватися за

40...80° п. к. в. до в. м. т. (рис. 4.36, точка 3).

Момент відкриття випускного клапана вибирають експериментально, щоб

забезпечити найменшу втрату корисної площі індикаторної діаграми порівняно

з розрахунковою (нескругленою). На рис. 4.36 показано вплив моменту від-

криття клапана на повноту індикаторної діаграми в ділянці початку випуску.

Видно, що перевагу має оптимальний момент відкриття клапана.


Закривається випускний клапан через 15...60 ° п.к.в. після в.м.т. (рис.

4.36, точка 4) для підвищення якості очищення циліндра за рахунок продування

в період перекриття клапанів.

Розрізняють три стадії випуску.

1. Надкритична ділянка витікання. Тиск відпрацювавших газів у циліндрі

ще високий. Швидкість витікання стала й дорівнює швидкості звуку в відпра-

цювавших газах (порядку 500...700 м/с) у залежності від температури газів.

2. Підкритична ділянка витікання. Швидкість витікання газів поступово

зменшується в міру зниження тиску в циліндрі.

3. Виштовхування газів поршнем. Швидкість витікання визначається

швидкістю поршня.

 

Під час витікання відпрацювавших газів з великою швидкістю створюється різкий шум. Тому на випускній трубі встановлюють глушник. Його опір повинен бути якомога менший, оскільки із збільшенням опору випускної системи підвищується тиск у циліндрі в період впуску, що приводить до зниження коефіцієнта наповнення (порівняйте рівняння (4.9) і (4.12)). Тиск на випуску підвищується й у ДВЗ з газотурбінним наддувом через додатковий опір, який створює газова турбіна. Але в цьому разі збільшення втрат випускної системи компенсується позитивним ефектом від застосування наддуву. У випускній системі відбуваються різкі коливання тиску газів. В розрахунках для спрощення приймають середній тиск газів за процес випуску. Значення рт і Тт для автомобільних двигунів наведені в табл. 2.

Табл.2. Значення параметрів газообміну

Параметр Чотиритактні Дизелі

Карбюрат. газові без наддуву з наддувом

Тиск кінця випуску рr 0,102...0,120 0,102...0,120 0,105...0,125 (0,8...0,95)р

МПа

Температура кінця 900...1000 750...950 600...900 600...900

випуску Тr, К

Коефіцієнт залишко- 0,06...0,08 0,06...0,08 0,03...0,06 0,03...0,06

вих газів у

 

4. Склад вихлопних газів теплових двигунів

Відпрацьовані гази теплових двигунів є складною сумішшю, до складу якої входить більш 200 компонентів. Однак різноманітність продукті вихлопу можна звести до декількох груп, кожна з яких поєднує речовини, у тій чи іншій мірі подібні за характером впливу на організм людини або близькі за хімічною структурою і властивостями.

 

N2 — 74-77%

O2 — 0,3-8,0%

Н2О (пари) — 3,0-5,0%

СО2 — 0,0-16,0%

СО — 0,1 — 5,0%

Оксиди азоту — 0,0 — 0,8%

Вуглеводні — 0,2 — 3,0%

Альдегіди — 0,0 — 0,2%

 

Відповідно до класифікації Ю. Г. Фельдмана, до першої групи відносяться компоненти нетоксичні: азот, кисень, водень, водяна пара і вуглекислий газ. До другої - оксид вуглецю (СО); до третьої – оксиди азоту, що включають оксид азоту (II) (N0) і оксид азоту (IV) (>Ю2). Сама численна четверта група речовин складається з вуглеводнів, серед яких є представники всіх гомологічних рядів: алкани, алкени, алкадієни, циклани, а також ароматичні сполуки. До п'ятої групи компонентів ВГ відноситься суміш альдегідів: формальдегід, аліфатичні альдегіди й ароматичні альдегіди; до шостої – сажа, характерна для вихлопу дизельних, газотурбінних і турбореактивних двигунів. Слід зазначити, що в залежності від якості палива і різних присадок, що додаються до палива, у ВГ теплових двигунів можуть міститися сполуки свинцю і сірки [1].


 

Із складного складу ВГ теплових двигунів найбільш небезпечними як атмосферні забруднювачі є: оксид вуглецю (II), оксиди азоту, вуглеводні, альдегіди, а також сполуки свинцю і сірки — первинні забруднювачі атмосфери. Вторинними забруднювачами є фотооксиданти — продукти фотохімічних перетворень викидів автотранспорту, а також аерозолі [2].

 

5 Нормування шкідливих викидів двигунами транспортних засобів

Під час роботи автомобільних двигунів внутрішнього згоряння джерелами викидів шкідливих речовин є:

а) відпрацьовані гази;

б) картерні гази;

в) випаровування з системи живлення.

Нормування екологічних показників автомобілів та їх двигунів проводиться на стадії виробництва і в процесі експлуатації. На стадії виробництва (при схваленні типу автомобілів, перевірці відповідності серійної продукції та реєстрації) екологічні показники невеликих автомобілів перевіряються при випробуванні транспортних засобів на стендах тягових якостей, автомобілі великої вантажопідйомності та пасажиромісткості – при випробуванні їх двигунів на гальмівних стендах.

В процесі експлуатації перевірка відповідності шкідливих викидів нормам проводяться на транспортних засобах під час роботи двигунів в окремих режимах, що легко імітуються і є характерними для експлуатації.

В європейських країнах випробування і нормування дорожніх транспортних засобів з точки зору викидів забруднюючих речовин здійснюється згідно Правил ЄЕК ООН та Директив ЄС.

Правила ЄЕК встановлюють технічну процедуру випробувань. В них не вказується дата введення норм викидів. Допустимі величини викидів і терміни їх введення вказані в Директивах ЕС і вони є обов'язковими для країн-членів ЄС.

В 2009 році керівними органами Європейського Союзу погоджено перспективні норми на 2010 рік і на 2015 рік. Ці норми відомі як "Євро-3" і "Євро-4". Величина їх і термін введення в дію для пасажирських автомобілів категорії М1 повною масою менше 2,5 т.

В дію вказані норми введені Директивою 98/69/ЄС. Крім більш жорстких норм викидів останньою Директивою внесені нові вимоги і до процесу випробування. При випробуванні за їздовим циклом відпрацьовані гази відбираються і протягом 40 с, коли двигун прогрівається. В попередніх Правилах і Директивах відбір газів для аналізу починався після 40 с циклу.

В Україні під час виробництва нових автомобілів їх екологічні показники, поки що, оцінюють згідно прийнятих раніше галузевих стандартів.

- вмісту оксиду вуглецю та вуглеводнів, рівня димності у відпрацьованих газах двигунів автомобілів.

4.1.3. Порядок проведення контролю токсичності відпрацьованих газів автомобілів з карбюраторними двигунами внутрішнього згоряння регламентований ГОСТ 17.2.2.03-87 "Охрана природы. Атмосфера. Нормы и методы измерений содержания окиси углерода и углеводородов в отработавших газах автомобилей с бензиновыми двигателями. Требования безопасности".


4.1.4. Порядок проведення контролю димності дизельних двигунів автомобілів регламентований ГОСТ 21393-75 "Автомобили с дизелями. Дымность отработавших газов. Нормы и методы измерений. Требования безопасности".

У разі перевищення вказаних рівнів умісту оксиду вуглецю, вуглеводнів та димності автомобіль уважається екологічно небезпечним і держекоінспектор діє згідно з вимогами чинного законодавства України

 

В Україні, поки що, в експлуатації автомобілі з бензиновими двигунами з огляду шкідливих викидів перевіряються за ГОСТ 17.2.2.03-87. Згідно цього стандарту перевіряється і обмежується вміст оксиду вуглецю і вуглеводнів в двох режимах роботи двигуна: мінімальної і підвищеної частот обертання холостого ходу. Підвищена частота десь на рівні 2000 хв — 0,8 номінальної частоти обертання колінчастого вала. В режимі мінімальної частоти обертання вміст оксиду вуглецю не повинен перевищувати 1,5 %, вуглеводнів для автомобілів з двигунами, які мають до 4 циліндрів — 1200 млн-1, з більшим числом циліндрів — 3000 млн-1. В режимі підвищеної частоти обертання вміст оксиду вуглецю обмежується 2 %, вміст вуглеводнів — 600 млн-1 для автомобілів, двигуни яких мають до 4 циліндрів та 1000 млн-1 для автомобілів з більшим числом циліндрів.

Тож кількість викидів токсичних речовин від автомобілів знаходиться у певній залежності від швидкості руху. Так, викид СО при малих швидкостях зростає у 1, 5 - 2, 2 рази, а у 2, 1 - 2, 8 рази.

 

Таблиця 1.3 - Вплив режимів руху автомобілів на концентрацію токсичних речовин у відпрацьованих газах [2].

Токсичні компоненти відпрацьованих газів%; Режим роботи

Холостий Постійна Прискорення Уповільнення

хід швидкість від 0 до 40 від 40 до 0

0 км/ год км км/год км/год

 

СО 0,50-8,00 0,30-2,50 1,90-3,80 1,50-4,10

NnHm 0,03-0,12 0,02-0,40 0,12-0,17 0,28-0,45

 

Токсичні компоненти відпрацьованих газів% Режим роботи
 
Холостий хід 0 км/ год Постійна швидкість км Прискорення від 0 до 40 км/год Уповільнення від 40 до 0 км/год
СО 0,50-8,00 0,30-2,50 1,90-3,80 1,50-4,10
0,03-0,12 0,02-0,40 0,12-0,17 0,28-0,45

 

Один автомобіль щорічно поглинає з атмосфери в середньому більше 4 т кисню, викидаючи при цьому з відпрацьованими газами приблизно 800 кг чадного газу, 40 кг оксидів азоту і майже 200 кг різних вуглеводнів. В результаті по Україні від автотранспорту за рік в атмосферу поступає величезна кількість тільки канцерогенних речовин: 7,5 тис. т бензолу, 5,3 тис. т формальдегіду, 0,3 т бензапирену і 1,2 тис. т свинцю. В цілому, загальна кількість шкідливих речовин, що щорічно викидаються автомобілями, перевищує цифру в 7 млн. т.

 

Таблиця 1.4 - Норми токсичності вихлопу автомобілів для розвинених європейських країн

Найменування стандартів Рік введення Вміст у вихлопі токсичних речовин
CO Тверді частинки
Євро - 0   14,4 11,2 2,5 -----
Євро - 1   8,0 4,5 1,1 0,36
Євро - 2   7,0 4,0 1,1 0,15
Євро - 3   5,0 2,0 0,6 0,1
Євро - 4   3,5 1,5 ----- 0,02
Євро - 5   2,0 1,5 ----- 0,02

 

6. Основні способи зниження токсичності та димності відпрацьованих газів.

Колосальний вплив на кількість викидів (не рахуючи спалювання палива і часу) відіграє організація руху автомобілів у місті (значна частина викидів відбувається в пробках і на світлофорах). При вдалій організації можливе застосування менш потужних двигунів, при невисоких (економічних) проміжних швидкостях.

Істотно знизити вміст вуглеводнів у відходять газах, більш ніж в 2 рази, можливо застосуванням в якості палива попутних нафтових (пропан, бутан), або природного газів, при тому, що головний недолік природного газу — низький запас ходу, для міста не настільки значущий.

Крім складу палива, на токсичність впливає стан та налаштування двигуна (особливо дизельного — викиди сажі можуть збільшуватися до 20 разів і карбюраторного — до 1,5-2 разів змінюються викиди оксидів азоту).

Значно знижено викиди (знижено витрату палива) в сучасних конструкціях двигунів з інжекторним живленням стабільною збідненою сумішшю неетильованого бензину з установкою каталізатора, газових двигунах, агрегатах з нагнітачами і охолоджувачами повітря, застосуванням гібридного приводу. Однак подібні конструкції сильно здорожують автомобілі.

Випробування SAE показали, що ефективний спосіб зниження викидів оксидів азоту (до 90%) і в цілому токсичних газів -уприскування в камеру згоряння води.

Зменшення кількості і зміна якісного складу шкідливих речовин, що викидаються в навколишнє середовище з відпрацьованими газами, досягається цілим комплексом заходів. Серед них слід зазначити ряд конструктивних розробок - спеціальні конструкції камер згорання для роботи на бідних сумішах, зокрема з різними типами форкамер, рециркуляція

відпрацьованих газів, тобто подача їх частини на вхід в двигун, системи регулювання фаз газорозподіли, що зменшують перекриття клапанів на знижених режимах і так далі Протее навіть при використанні в конструкції двигунів всіх самих передових рішень відповісти нормам токсичності, встановленим, наприклад, в США, Японії і країнах Європи, не вдається.

Внаслідок цього сучасні автомобілі з бензиновими двигунами забезпечуються каталітичними нейтралізаторами.

Сьогодні будь-який автомобіль, що випускається в цивілізованих країнах, оснащується каталітичним нейтралізатором. Але він, як і всі вузли, розрахований на певний термін служби, багато в чому залежний від умов експлуатації машини...

Ще одне рішення - це система SCR, що використовує реагент AdBlue! Система SCR спільно з ad blue, покликана очищати вихлопні гази від шкідливих домішок. Цією системою оснащені дизельні транспортні засоби стандарту Евро4/Евро5. Двома словами ця технологія базується на процесі вприскування певної кількості рідини AdBlue в потік відпрацьованих газів (що складаються переважно з шкідливих оксидів азоту), які в результаті хімічної реакції перетворюються на нешкідливі речовини.

 

Контрольні запитання:

1. Яку роль відіграє процес розширення в роботі двигуна і як він протікає?

2. Як відбувається теплообмін між робочим тілом і стінками циліндра?

3. Як визначаються параметри процесу розширення?

4. Як протікає процес випуску?

5. Який склад вихлопних газів теплових двигунів?

6. Як нормуються викиди шкідливих викидів двигунами транспортних засобів?

7. Які основні способи зниження токсичності та димності відпрацьованих газів?

 

 



<== предыдущая | следующая ==>
Особенности российской деловой культуры | Социально-экономическая сущность маркетинга





Date: 2015-09-05; view: 962; Нарушение авторских прав



mydocx.ru - 2015-2026 year. (2.748 sec.) Все материалы представленные на сайте исключительно с целью ознакомления читателями и не преследуют коммерческих целей или нарушение авторских прав - Пожаловаться на публикацию