Главная Случайная страница


Полезное:

Как сделать разговор полезным и приятным Как сделать объемную звезду своими руками Как сделать то, что делать не хочется? Как сделать погремушку Как сделать так чтобы женщины сами знакомились с вами Как сделать идею коммерческой Как сделать хорошую растяжку ног? Как сделать наш разум здоровым? Как сделать, чтобы люди обманывали меньше Вопрос 4. Как сделать так, чтобы вас уважали и ценили? Как сделать лучше себе и другим людям Как сделать свидание интересным?


Категории:

АрхитектураАстрономияБиологияГеографияГеологияИнформатикаИскусствоИсторияКулинарияКультураМаркетингМатематикаМедицинаМенеджментОхрана трудаПравоПроизводствоПсихологияРелигияСоциологияСпортТехникаФизикаФилософияХимияЭкологияЭкономикаЭлектроника






Гранатомета





 

13. Ствол (мал. 21) призначений для направлення польоту гранати та надання їй початкової швидкості. Усередині ствол має канал із шістнадцятьма нарізами, які обертаються з ліва нагору та праворуч. Нарізи служать для надання гранаті обертового руху. Проміжки між нарізами називаються полями. Відстань між двома протилежними полями (по діаметру) називається калібром каналу ствола. У гранатомета АГС-17 калібр дорівнює 30 мм. У казенній частині канал стволу гладкий. Ця частина каналу стволу служить для розміщення пострілу та має назву – патронник.

Мал. 21. Ствол:

1 – виріз для замикача; 2 – замикач стволу, 3 – схил для направлення пострілу; 4 – засувка замикача стволу

 

Зовні ствол на дульному зрізі має взаємно перпендикулярні прорізи для наклеювання ниток при вивірці прицілу. У середній частині ствол має ребристу поверхню для збільшення поверхні тепловіддачі. На стовщеній казенній частині ствол має виріз для замикача стволу та схил для направлення пострілу при досиланні його у патронник.

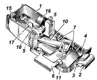
14. Ствольна коробка (мал. 22) служить для з’єднання частин і механізмів гранатомета, направлення руху затвору та для забезпечення запирання каналу стволу затвором.

а
б

Мал. 22. Ствольна коробка:

а – у зібраному вигляді; б – у розібраному вигляді;
1 – патрубок; 2 – отвір для замикача стволу; 3 – провушина для вісі приймача; 4 – клини зйомника; 5 – лоток; 6 – отвори для фіксаторів приймача;
7 – кронштейн для кріплення прицілу; 8 – цапфові гнізда для кріплення гранатомета на станку; 9 – піввісь; 10 – отвори для замикача затильника;
11 – замикач затильника; 12 – затильник; 13 – рукоятки,
14 – тяга рукоятки; 15 – пружина рукоятки; 16 – спусковий важіль; 17 – вісь спускового важеля; 18 – пружини спускового важеля; 19 – вхідне вікно для пострілів; 20 – спускова планка; 21 – спрямовуюча затвору; 22 – копір досилача; 23 – упор для фланця штока гідравлічного гальма; 24 – вісь приймача, лотка та зйомника

 

Ствольна коробка має:

- у передній частині: патрубок для приєднання стволу; отвір для замикача ствола; дві провушини для осі приймача, яка одночасно служать для кріплення приймача, лотка, зйомника та ударно-спускового механізму; зйомник із клинами, який призначений для направлення стрічки та від’єднання від неї пострілу, що досилається; лоток, який спрямовує рух стрічки; отвори для фіксаторів приймача, які утримують його у відкритому положенні;

- праворуч: скобу з засувкою для приєднання магазин-коробки з пострілами; ліворуч: кронштейн з ексцентриком, ручкою та пружиною для кріплення прицілу; на бічних стінках: два вирізи для засувок приймача; два цапфових гнізда, а у задній нижній частині знизу – сергу для закріплення гранатомету на станку; на лівій стінці: два вирізи для виступів ударника та один виріз (задній) для переднього кінця спускової планки;

- позаду: нижні отвори для півосей та верхні отвори для замикача затильника, за допомогою яких затильник кріпиться до ствольної коробки; на півосях закріплюються рукоятки гранатомета з тягами та пружинами, які служать для наведення гранатомета у ціль та утримання його під час стрільби; затильник, який є задньою стінкою ствольної коробки та упором зворотних пружин; на зовнішній стороні затильника віссю закріплений спусковий важіль із двома пружинами;

- усередині попереду: два упори патрубка, які обмежують рух затвору вперед; зверху: вхідне вікно для пострілів; на лівій стінці: шип для закріплення спускової планки, за допомогою якої передасться зусилля з спускового важеля на прапорець осі шептала; копір роз’єднувача, який служить для вимикання роз’єднувача після встановлення ударника на бойовий взвод; на правій і лівій стінках: спрямовуючі затвору та копіри досилача, взаємодіючи з якими, досилач затвора забезпечує подачу пострілу зі стрічки у патронник стволу; у задній частині: два упори для фланця штока гідравлічного гальма; знизу: вивідне вікно для викидання стріляних гільз (пострілів).

15. Затвор (мал. 23) служить для досилання пострілу до патроннику, запирання каналу стволу, виконання пострілу, утримання та вилучення стріляної гільзи (пострілу), приведення в дію ударника, механізмів подачі стрічки та відбиття гільзи.

Затвор складається з остову, досилача з фіксаторами, витягувача, бойової плити, бойка, важеля бійка, роз’єднувача та гідравлічного гальма.

Остов затвора має: на верхній площині – криволінійний паз, у який входить ролик важеля подачі; гребінь для приведення в дію механізму відбиття стріляної гільзи; зачіп для з’єднання затвора з виступом обойми механізму перезаряджання; на передньому зрізі – вертикальні пази, по яких переміщається досилач; два гнізда для розміщення двох фіксаторів із пружинами; гніздо для приєднання бойової плити; на лівій стороні – два гнізда: переднє – для важеля бойка, заднє – для роз’єднувача; усередині – три поздовжніх отвори: два нижніх – для зворотних пружин, третє є циліндром гідравлічного гальма.


Досилач служить для від’єднання пострілу від ланки стрічки, направлення та досилання пострілу до патронника. Він має виступи для взаємодії з копірами ствольної коробки та зачепи для захоплення пострілу за дно гільзи. Фіксатори з пружинами утримують досилач від випадання з затвору при відділенні затвора від ствольної коробки.

Витягувач призначений для утримання гільзи під час руху затвору у заднє положення та вилучення пострілу при розряджанні гранатомета. Він має отвір для стакана з пружиною, зачіп для захоплення гільзи та отвір для осі, яка одночасно утримує і фіксатори.

а
б

 

в

Мал. 23. Затвор:

а – у зібраному вигляді; б – у розібраному вигляді; в – повздовжній розріз гідравлічного гальма; 1 – остов затвору; 2 – досилач; 3 – фіксатори досилача;
4 – пружини фіксаторів; 5 – витягувач; 6 – вісь витягувача; 7 – стакан і пружина витягувача; 8 – бойова плита; 9 – бойок; 10 – пружина бойку;
11 – важіль бойку; 12 – вісь важеля бойку; 13 – роз’єднувач; 14 – криволінійний паз; 15 – гребінь; 16 – зачіп; 17 – вертикальні пази; 18 – гніздо для важеля бойку;
19 – пружина роз’єднувача; 20 – шток гідрогальма; 21 – фланець штоку;
22 – поршень; 23 – отвір; 24 – корпус ущільнювача; 25 – опорне кільце;
26 – гайка ущільнювача; 27 – гумове кільце; 28 – ущільнювальне кільце;
29 –кільце; 30 – штифт; 31 – гільза; 32 – штифт фіксатора

 

Бойова плита має гніздо для розміщення бойка та пружини бойка, а також сухарні виступи для її приєднання до затвора.

Важіль бойка служить для передачі енергії від ударника до бойку, який розбиває капсуль-запальник пострілу. Він має отвір для осі.

Роз’єднувач служить для зведення ударника та роз’єднання його із затвором при підході затвора в переднє положення. Він має пластинчату пружину.

а
б

Мал. 24. Зворотні пружини:

а – у зібраному вигляді; б – у розібраному вигляді; 1 – зворотні пружини;
2 – спрямовуючі; 3 – стержні; 4 – замки

 

Гідравлічне гальмо служить для поглинання надлишку енергії затвора при русі назад та гальмування його при підході в переднє положення. Гальмо складається з циліндра (гільзи), у який заливається гас, штока та ущільнювача. Циліндр має чотири поздовжніх вікна перемінного перетину для протікання гасу та створення необхідного гальмування затвора. Передня частина штока являє собою поршень з чотирма отворами для протікання гасу. На задній частині штока є фланець, який при русі затвора назад упирається у затильник, а при русі затвора вперед – у упори ствольної коробки та приводить в дію гідравлічне гальмо. Ущільнювач у складеному вигляді угвинчується в отвір затвора та перешкоджає витіканню гасу з циліндра при переміщенні штока.

16. Зворотні пружини (мал. 24) служать для повернення затвора в переднє положення, утримання його в цьому положенні та гальмування затвора при його русі назад. Кожна зворотна пружина має спрямовуючу, стержень та замок.


17. Приймач (мал. 25) служить для направлення та переміщення стрічки з пострілами під час стрільбі та для відбитті гільзи. Він складається з основи приймача, механізму подачі стрічки та механізму відбиття гільзи.

а б

Мал. 25. Приймач:

а – у зібраному вигляді; б – у розібраному вигляді;
1 – основа приймача; 2 – провушина; 3 – фіксатор приймача; 4 – упор;
5 – засувка приймача; 6 – щиток; 7 – фіксуючі пальці; 8 – цапфа для важеля подачі; 9 – цапфа дня механізму відбивання гільзи; 10 – важіль подачі;
11 – подавач, 12 – вісь подавача; 13 – пружини подавача; 14 – штир;
15 – ролик; 16 – фіксатор важеля подачі; 17 – корпус механізму відбиття гільзи; 18 – відбивач; 19 – вісь відбивача.

 

Основа приймача має: у передній частині – провушину для осі приймача, фіксатори приймача для утримання його у відкритому положенні та упор, який забезпечує при закритому приймачі таку відстань між клинами зйомника та лотком, при якій виключається можливість попадання ланки стрічки під клини зйомника; у середній частині – дві засувки приймача для запирання його на ствольній коробці та щиток для направлення стрічки, що виходить із приймача; позаду на правій стінці – отвори для виступу та засувки фіксатора важеля подачі; на внутрішній верхній стінці – два фіксуючих пальці з пружинами для утримання стрічки з пострілами в приймачі, цапфи для важеля подачі та механізму відбиття гільзи.

Механізм подачі стрічки складається з важеля подачі, подавача з віссю, пружинами та штирем, ролика та пружинного фіксатора важеля подачі, який при закритому приймачі надійно утримує ролик у криволінійному пазу на верхній площині затвора.

Механізм відбивання гільзи складається з корпуса, відбивача та фіксатора, який при приєднанні механізму відбиття гільзи западає в отвір на цапфі.

18. Ударно-спусковий механізм (мал. 26) призначений для встановлення ударника на бойовий звід, спуску його з бойового зводу, нанесення удару по важелю бойка, регулювання темпу стрільби та встановлення гранатомета на запобіжник.

Ударно-спусковий механізм складається з ударника, штока, бойової пружини, спрямовуючої, шептала, прапорця, запобіжника та гідравлічного регулятора темпу стрільби.

На ударнику знаходяться: праворуч – два виступи: задній для встановлення (у взаємодії з роз’єднувачем) ударника на бойовий звід, передній для нанесення удару по важелю бойка; позаду – прилив для зведення ударника вручну; знизу – бойовий звід.

а б
в

Мал. 26. Ударно-спусковий механізм:

а – у зібраному вигляді; б – у розібраному вигляді; в – повздовжній розріз гідравлічною регулятора темпу стрільби;
1 – ударник; 2 – шток; 3 – спрямовуюча; 4 –шептало; 5 – прапорець; 6 – запобіжник; 7 – передній виступ; 8 – задній виступ; 9 – прилив; 10 – бойовий звід; 11 – виріз для фіксатору, 12 – напівкруглий виріз; 13 – вирізи для виступів ударника; 14 – фіксатор штока; 15 – отвори для вісі прапорця шептали; 16- отвір для осі запобіжника;
17- пружина шептали: 18 – стакан шептала; 19 – клапан; 20 – пружина клапана;
21 – паз на клапані; 22 – голка; 23 – ручка регулювання темпу стрільби;
24 – спіральний паз; 25 – стовщення штока; 26 – фторопластове кільце; 27 – осьовий канал штока, 28 – поперечний отвір; 29 – похилий отвір; 30 – овальний отвір;
31 – бойова пружина; 32 – втулка; 33 – штифт; 34 – гвинт стопорний; 35 – пружина; 36 – кільце; 37 – штифт циліндричний; 38 – гайка ущільнювальна; 39 – кільце;
40 – кільце опорне, 41 – кільце стопорне, 42 – втулка; 43 – кільце; 44 – корпус ущільнювача; 45 – прапорець ручки регулювання темпу стрільби; 46 – роз’єднувач; 47 – шайба


 

На штоку мається виріз для фіксатора.

Бойова пружина служить для приведення в дію ударника.

На спрямовуючій є напівкруглий виріз для головки осі приймача, вирізи для фіксатор штока, виступів ударника, а також отвори для осі прапорця шептала, отвір для осі запобіжника, гніздо для стакана та пружини шептала.

Шептало призначено для встановлення ударника на бойовий звід. Воно має отвір для осі прапорця, хвіст, пружину та стакан.

Прапорець за допомогою спускової планки з’єднаний зі спусковим важелем та приводить у дію шептало.

Запобіжник у положенні «ПР» (запобігання) блокує шептало та тим самим виключає можливість випадкового пострілу. Він має вісь з вирізом і рукоятку.

Гідравлічний регулятор темпу стрільби складається з циліндра, який є корпусом ударника, двох ущільнювачів і штока з ручкою регулювання темпу стрільби.

Внутрішня порожнина циліндра має широку передню та вузьку задню частини. У циліндр заливається гас. З двох сторін циліндр закритий ущільнювачами.

Шток має стовщення з фторопластовим кільцем, що виконує роль поршня. Поршень має осьовий канал перемінного перетину з вісьмома похилими отворами, які виходять на торець стовщення поршня, поперечним та овальним отворами, які з’єднують осьовий канал із внутрішньою порожниною циліндра (отвори призначаються для протікання гасу з вузької частини порожнини у широку та навпаки). Клапан з пазом малого перетину та пружиною призначений для перекриття похилих упорів. Голка з фторопластовою пробкою, розташована в осьовому каналі штока та з’єднана з ручкою регулювання темпу стрільби за допомогою штифта. При повороті ручки прапорцем униз (мінімальний темп стрільби), переміщаючись по спіральному пазу штифт, переміщає голку з пробкою вперед в наслідок чого пробка голки закриває вузьку частину осьового каналу штока, а при повороті ручки прапорцем нагору (максимальний темп стрільби) штифт виводить пробку з вузької частини осьового каналу в широку частину осьового каналу штоку. В такий спосіб регулюється час протікання гасу з однієї частини порожнини циліндра в іншу, а отже, і час руху ударника під дією бойової пружини.

а
б

Мал. 27. Кришка ствольної коробки
з механізмом перезарядження:

а – у зібраному вигляді; б – у розібраному вигляді,
1 – спрямовуючі; 2 – обойма, 3 – ролик, 4 – трос; 5 – упори;
6 – рукоятка; 7 – фіксатор обойми

 

19. Кришка ствольної коробки (мал. 27) захищає від забруднення ствольну коробку та розміщені в ній частини та механізми гранатомета, а також служить для розміщення в ній механізму перезарядження.

Кришка ствольної коробки із внутрішньої сторони має спрямовуючі для переміщення обойми та виїмку для фіксатора обойми, а на зовнішній – таблицю стрільби. Попереду у ствольної коробки є два упори для кріплення її на ствольній коробці. На задній стінці кришки мається два отвори для троса.

Механізм перезарядження служить для відведення затвору у заднє положення при заряджанні та перезаряджанні гранатомета. Він складається з обойми, троса та рукоятки.

На обоймі є зачіп для відведення затвора назад, ролик і фіксатор для утримання обойми в передньому положенні під час стрільби.

20. Станок автоматичного гранатомета САГ-17 служить для надання стійкості гранатомету під час стрільби. Станок (мал. 28) складається з основи станка, вертлюга, нижньої і верхньої люльок, з’єднаних віссю, та механізму вертикального наведення гранатомета.

Основа станка складається з корпуса та трьох ніг (однієї передньої і двох задніх). На корпусі знаходяться стакан для приєднання вертлюга, гільзовідбивач, сектор з обмежниками горизонтального наведення гранатомета, антабки для кріплення лямок та кронштейн із защіпкою для кріплення корпуса з батареєю системи освітлення прицілу (з лівої сторони).

Вертлюг служить для з’єднання нижньої люльки з основою станка.

Ноги служать опорами станка. Ноги з’єднані з корпусом осями та зубцюватими шайбами з затискачами, які дозволяють змінювати висоту лінії вогню. Кожна нога закінчується сошником з насічкою, що забезпечує врізання сошника у ґрунт при поздовжньому переміщенні станка та запобігають бічному зсуву гранатомета під час стрільбі.

а б

Мал. 28. Станок САГ-17:

а – вид зовні з ліва; б – механізм надання точного горизонтального положення; 1 – основа станка; 2 – вертлюг; 3 – нижня люлька; 4 – верхня люлька;
5 – механізм вертикального наведення; 6 – передня нога; 7 – задні ноги;
8 – сектор горизонтального наведення; 9 – антабка для кріплення лямок;
10 – кронштейн для кріплення корпуса з батареєю системи освітлення прицілу; 11 – затискач ноги, 12 – сошник; 13 – насічка; 14 – механізм надання точного горизонтального положення; 15 – повзун; 16 – рукоятка затиску горизонтального наведення; 17 – цапфи; 18 – фіксатор; 19 – рукоятка маховика; 20 – маховик; 21 – зубчастий сектор; 22 – рукоятка затиску вертикального наведення; 23 – гвинт; 24 – прапорець; 25 – гільзовідбивач

 

На правій нозі знаходиться механізм надання гранатомету точного горизонтального положення.

Нижня люлька служить для забезпечення горизонтального наведення гранатомета. Вона має повзун із затиском і рукояткою.

Верхня люлька служить для забезпечення вертикального наведення гранатомета. Вона має цапфи та фіксатор для приєднання тіла гранатомета.

Механізм вертикального наведення складається з двох шестерень (черв’ячної та циліндричної), черв’яка з маховиком і рукояткою, зубцюватого сектора та затиску сектора з рукояткою.

Мал. 29. Приціл ПАГ-17:

1 – корпус; 2 – головка прицілу; 3 – вісь прицілу; 4 – овальна виїмка; 5 – штифт;
6 – кутомірне кільце; 7 – покажчик великих розподілів кутоміра;
8 – барабанчик кутоміра; 9 – покажчик розподілів барабанчика кутоміра;
10 – відводка; 11 – поперечний рівень; 12 – шкала великих розподілів прицілу; 13 – покажчик шкали великих розподілів прицілу; 14 – барабанчик прицілу;
15 – покажчик поділок барабанчика прицілу; 16 – повздовжній рівень;
17 – планка для кріплення патрона освітлення; 18 – наочник; 19 – мушка;
20 – цілик; 21 – основа для приєднання патрона освітлення сітки прицілу;
22 – гвинт для кріплення світлофільтра

 

21. Приціл ПАГ-17 гранатомета призначений для наведення гранатомета під час стрільби по цілях на різні відстані. Збільшення прицілу складає 2,5х, поле зору – 12°. Приціл (мал. 29) складається з корпуса, у якому є кутомір і механізм кутів підвищення, та головки з оптичною системою.

Корпус служить для з’єднання всіх частин прицілу. Він має вісь прицілу з овальною виїмкою та штифтом для приєднання прицілу до гранатомета, планку для кріплення патрона освітлення шкал і рівнів.

У верхній частині корпуса зібраний кутомір, який служить для горизонтального наведення гранатомета. Він складається з кутомірного кільця з покажчиком, барабанчика кутоміра з покажчиком, відводки і поперечного рівня.

Кутомірне кільце за допомогою черв’ячного колеса закріплено на осі корпуса та має шкалу, розділену на 60 рівних великих розподілів. Ціна великої поділки дорівнює 100 поділкам кутоміра (1-00). Нумерація дана через кожні п’ять поділок. Над кутомірним кільцем закріплений відбивач для кращого освітлення шкали вночі.

Барабанчик кутоміра за допомогою черв’ячного гвинта з’єднаний з черв’ячним колесом і має шкалу, розділену на 100 рівних розподілів. Нумерація дана через кожні десять поділок. Поділки 0 і 100 збігаються. Ціна кожної поділки дорівнює одній поділці кутоміра (0-01). При одному повному оберті барабанчика (100 поділок) шкала кутомірного кільця змінює своє положення на одну велику поділку.

Відводка призначена для розчіплювання та зчіплювання черв’ячного гвинта з черв’ячним колесом. Вона утримується у верхньому положенні пружиною. Якщо відводку опустити до відмови вниз, черв’як розчепиться з черв’ячним колесом і головку прицілу з кутомірним кільцем можна вільно обертати.

Поперечний рівень служить для визначення бічного нахилу гранатомета та надання йому горизонтального положення.

Механізм кутів підвищення служить для вертикального наведення гранатомета. Він складається зі шкали великих розподілів прицілу з покажчиком на осі прицілу, барабанчика прицілу з покажчиком і повздовжнім рівнем.

Шкала великих розподілів прицілу розділена на 14 рівних поділок, кожна з яких відповідає 100 поділкам шкали барабанчика прицілу. Вона має відбивач для поліпшення освітлення шкали великих розподілів уночі.

Барабанчик прицілу за допомогою черв’ячного гвинта з’єднаний з черв’ячним сектором осі прицілу. При обертанні барабанчика прицілу черв’ячний гвинт разом зі шкалою великих поділок прицілу та корпусом прицілу повертається навколо осі прицілу. Шкала барабанчика прицілу розділена на 100 рівних поділок. Нумерація дана через кожні десять поділок. Поділки 0 і 100 збігаються. Ціна кожної поділки дорівнює одній тисячній. При одному повному оберті барабанчика (100 поділок) корпус прицілу змінює своє положення на одну велику поділку.

Повздовжній рівень служить для контролю та надання гранатомету заданого кута підвищення при стрільбі з закритої вогневої позиції. Кріплення рівня дозволяє при необхідності змінювати його положення.

Мал. 30. Оптична система прицілу:

1 – світлофільтр; 2 – об’єктив; 3 – призма; 4 – сітка;
5 – окуляр; 6 – захисне скло

 

Головка прицілу служить для візування на ціль (точку наведення). У головці зібрана оптична система. На головці позаду знаходиться наочник, ліворуч – мушка та цілик для прямого наведення гранатомета у випадку пошкодження оптичної системи, зверху – основа для приєднання патрона освітлення сітки прицілу, попереду на оправі – два гвинти для кріплення світлофільтрів.

Оптична система прицілу (Мал. 29) складається з об’єктива, призми, сітки, окуляра і захисного скла.

Об’єктив призначається для одержання зображення об’єкта, шо спостерігається. Призма є системою, що обертає, і служить для одержання дійсного прямого зображення. Окуляр служить для збільшення і розглядання зображення об’єкта, що спостерігається, і сітки. Захисне скло захищає приціл від влучення усередину пилу і бруду. Через нього здійснюється підсвічування сітки прицілу.

Сітка прицілу (Мал. 31.) являє собою пластинку, на якій нанесені шкали кутів прицілювання та бічних поправок.

 

а б

Мал. 31. Сітки прицілу ПАГ-17:

а – прицілів останнього випуску; б - прицілів раннього випуску; 1 – шкала кутів прицілювання; 2 – шкала бічних виправлень

 

Шкала кутів прицілювання виконана у вигляді кутників та штрихів і дозволяє здійснювати стрільбу з гранатомета прямою наводкою на дальності до 700 м (із гранатометів ранніх випусків до 550 м). Ціна поділок між вершинами кутників становить 100 м, а між вершинами кутнику і штриха – 50 м. Цифри 1, 2, 3, 4, 5, 6, 7 відповідають відстаням 100, 200, 300, 400, 500, 600 та 700 м.

Праворуч та ліворуч від центрального кутника знаходиться шкала бічних виправлень, яка дорівнює ±0-60. Ціна поділок цієї шкали дорівнює п’яти тисячним (0-05). Вона позначена цифрами 20, 40, 60.

Мал. 32. Індивідуальний комплект 3ІП до прицілу:

1 – акумуляторна батарея 2КНБН‑1,5; 2– системи освітлення (АЛ5.142.037);
3 – плафон освітлення; 4 – дроти системи освітлення; 5 – чохол системи освітлення; 6 – серветка №1 норм.838; 7 – світлофільтри (АЛ.5.940.037 та АЛ.5.940.038); 8 – ампули в оправі (2 од.); 9 - електролампи СМ-2,5-0,075 (8 од.); 10 – гумові ковпачки АЛ8.634.004 (4 од.); 11 – ключ 10П21.146; 12 – ключ-викрутка 10П21.148.; 13 – викрутка НАЛ6.890.001

 

Для роботи з прицілом у нічний час у комплекті прицілу є система освітлення, що складається з корпуса з тумблерами, двох патронів освітлення, електричних ламп, акумуляторної батареї та дротів.

Для підготовки системи освітлення до стрільби необхідно приєднати корпус системи освітлення з акумуляторною батареєю до кронштейна основи станка, патрон підсвічування сітки прицілу до основи на головці прицілу, а патрон підсвічування шкал і рівнів до планки на корпусі прицілу.

Для поліпшення роботи з прицілом застосовуються світлофільтри: у яскраву сонячну погоду нейтральний світлофільтр, у похмуру погоду для підвищення контрастності зображення – жовтогарячий світлофільтр.

Приціл з комплектом ЗІП до нього (мал. 32) зберігається та транспортується у металевому ящику.







Date: 2015-09-19; view: 560; Нарушение авторских прав



mydocx.ru - 2015-2026 year. (0.378 sec.) Все материалы представленные на сайте исключительно с целью ознакомления читателями и не преследуют коммерческих целей или нарушение авторских прав - Пожаловаться на публикацию