Главная Случайная страница


Полезное:

Как сделать разговор полезным и приятным Как сделать объемную звезду своими руками Как сделать то, что делать не хочется? Как сделать погремушку Как сделать так чтобы женщины сами знакомились с вами Как сделать идею коммерческой Как сделать хорошую растяжку ног? Как сделать наш разум здоровым? Как сделать, чтобы люди обманывали меньше Вопрос 4. Как сделать так, чтобы вас уважали и ценили? Как сделать лучше себе и другим людям Как сделать свидание интересным?


Категории:

АрхитектураАстрономияБиологияГеографияГеологияИнформатикаИскусствоИсторияКулинарияКультураМаркетингМатематикаМедицинаМенеджментОхрана трудаПравоПроизводствоПсихологияРелигияСоциологияСпортТехникаФизикаФилософияХимияЭкологияЭкономикаЭлектроника






Особенности реализации принципа Δt





Принцип Δt

Принцип состоит в том, что алгоритмом моделирования имитируется движение, то есть изменение состояния системы, в фиксированные моменты времени: t, t + Δ t, t + 2Δ t, t + 3Δ t, …

Для этого заводится счетчик времени (часы), который на каждом цикле увеличивает свое значение t на величину шага во времени Δ t, начиная с нуля (начало моделирования). Таким образом, изменения системы отслеживаются такт за тактом в заданные моменты: t, t + Δ t, t + 2Δ t, t + 3Δ t, …

Особенности реализации принципа Δt

Это наиболее универсальный из рассматриваемых принципов, так как применяется для очень широкого класса систем. Он же является наиболее простым в реализации, поскольку принцип Δ t совпадает с пониманием человека о времени, как о последовательном явлении, текущем с постоянным темпом.

Однако это самый неэкономичный принцип, поскольку вся система анализируется моделирующим алгоритмом на каждом такте, даже если в ней не происходит никаких изменений.

Другой недостаток состоит в том, что времена событий округляются до величины Δ t, что ведет к погрешностям в определении переменных, характеризующих систему.

Рассмотрим пример. Моделируется склад изделий с максимальной емкостью G (см. рис. 32.1).

Рис. 32.1. Схема моделируемой производственной системы (пример)

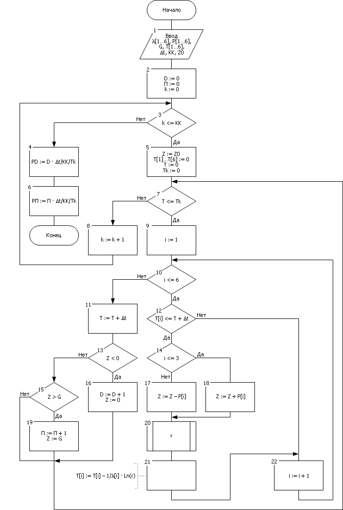
Склад принимает изделия от трех поставщиков (обозначим номера входных потоков изделий 1, 2, 3) и выдает их трем потребителям (обозначим номера выходных потоков изделий 4, 5, 6). Примем в качестве характеристики каждого входа интенсивность i -го потока изделий (λi). Интенсивность характеризует в среднем расстояние между двумя моментами времени приходов (уходов) изделий на склад. Обозначим через Pi размер партии изделий, уходящих или приходящих на склад. То есть этими переменными мы определили, когда и сколько приходит или уходит изделий на тот или иной вход или выход склада (блок 1 — здесь и далее см. блоки на рис. 32.2).

Обозначим переменной Z текущее количество изделий на складе. Если изделия приходят на склад (потоки 1, 2, 3), то Z увеличивается на P 1, P 2 или P 3. Если изделия изымаются со склада (потоки 4, 5, 6), то Z уменьшается на P 4, P 5 или P 6. То есть Z играет роль счетчика изделий, находящихся на складе в отдельный момент времени t. Начальное состояние склада на момент t:= 0 примем Z:= Z 0.

Алгоритм построим таким образом, чтобы вычислить вероятности событий возникновения дефицита P д и переполнения P п на складе.

Для накопления надежной статистики эксперимент повторяется KK раз. За количеством экспериментов следит счетчик экспериментов k (блоки 2, 3, 8). Каждый эксперимент длится от 0 до Tk момента времени (блоки 5, 7). Счетчик времени t отсчитывает время от 0 до Tk с дискретностью Δ t (блок 11).

В каждом эксперименте подсчитывается, сколько раз на складе в результате действия входных сигналов (количество поставленных и изъятых изделий) возникает ситуация дефицита (блок 13). За этим следит счетчик D, если на складе возникает ситуация Z < 0 (блок 13), значит, возникает дефицит изделий для обработки и счетчик увеличивает свое значение на 1 (блок 16). Если дефицит не возникает Z ≥ 0, то счетчик своего значения не меняет.

Поскольку всего может быть рассмотрено N:= Tkt тактов, то вероятность возникновения дефицита может быть примерно оценена частостью возникновения этих событий как P д:= D / N или с учетом того, что счетчик D накапливался в течении KK экспериментов, то P д:= D / N / KK. Окончательно, подставляя N: P д:= D · Δ t / Tk / KK (блоки 4, 6). Расчет вероятности переполнения склада моделируется аналогично (учитывается, что переполнение возникает, когда Z становится больше емкости склада G) (блоки 15, 19).

Заметим, что поскольку на складе в реальности не может быть изделий меньше нуля, то значение Z в момент обнаружения этого факта должно быть возвращено на ближайшую границу, то есть: Z:= 0(блок 16). Тоже самое касается ситуации переполнения (Z:= G) (блок 19).

Алгоритм представляет сбой цикл по времени от 0 до Tk с шагом Δ t — моделирование производится во времени. В каждом цикле (на каждом такте времени) проверяется, лежит ли сгенерированное Ti событие в интервале времени [ T, T + Δ t ]: TTi < T + Δ t (блок 12). Если событие происходит в данный момент, то определяется, какой i -ый входной сигнал предопределил это событие (блоки 22, 10), обрабатывается ситуация (блок 17 или 18) и генерируется время следующего события (блоки 20, 21). Проверка на каждом такте происходит по всем возможным входным и выходным сигналам.


Блок-схема алгоритма показана на рис. 32.2.

Рис. 32.2. Блок-схема алгоритма, реализованного по принципу Δt. Пример — моделирование производственного склада






Date: 2015-09-02; view: 491; Нарушение авторских прав



mydocx.ru - 2015-2026 year. (0.296 sec.) Все материалы представленные на сайте исключительно с целью ознакомления читателями и не преследуют коммерческих целей или нарушение авторских прав - Пожаловаться на публикацию