Главная Случайная страница


Полезное:

Как сделать разговор полезным и приятным Как сделать объемную звезду своими руками Как сделать то, что делать не хочется? Как сделать погремушку Как сделать так чтобы женщины сами знакомились с вами Как сделать идею коммерческой Как сделать хорошую растяжку ног? Как сделать наш разум здоровым? Как сделать, чтобы люди обманывали меньше Вопрос 4. Как сделать так, чтобы вас уважали и ценили? Как сделать лучше себе и другим людям Как сделать свидание интересным?


Категории:

АрхитектураАстрономияБиологияГеографияГеологияИнформатикаИскусствоИсторияКулинарияКультураМаркетингМатематикаМедицинаМенеджментОхрана трудаПравоПроизводствоПсихологияРелигияСоциологияСпортТехникаФизикаФилософияХимияЭкологияЭкономикаЭлектроника






Магнитное поле закон био савара лапласа формула, объяснение, картинка





Ученые решили измерять магнитные поля напрямую, воспользовавшись магнитными стрелками от компасов. После чего математик Пьер Лаплас провел обобщения этих экспериментов. Анализ полученных данных из испытаний позволил сделать формулировку новой закономерности, названной законом Био-Савара-Лапласа, т.е. вычислить магнитное поле можно, как векторную сумму отдельных полей его небольших прямых участков по формуле:

В том числе Лаплас доказал, что по этому правилу рассчитывается магнитное поле заряда, находящегося в движении. Оно на расстоянии, которое обозначается r, от точечного элемента тока составляет: В = IL/r2.

Закон Био-Савара-Лапласа – это основное правило магнитостатики, показывающее наиболее полное выражение связи магнитное поле-электроток.

Если рассмотреть подробнее, то при разделении проводника на элементы тока, каждый из них будет влиять на общее магнитное поле. Рассчитав поля всех этих элементов и просуммировать их вклад, можно вычислить магнитное поле проводника.

Так же по этому закону рассчитывается общее направление магнитного поля, определяющееся по правилу правой руки: расположить ее так, чтобы вытянутый указательный палец показывал на направление тока в проводнике, а средний – точку, для которой ищется вектор, то большой палец, поставленный под прямым углом к другим, покажет искомое направление. Модуль вектора находится по такой формуле:

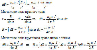
Для тока, текущего по прямому проводнику (рис. 1, 2), магнитная индукция рассчитывается следующим образом:

Магнитное поле для кругового тока (рис. 3) вычисляется по формуле:.







Date: 2015-07-27; view: 2494; Нарушение авторских прав



mydocx.ru - 2015-2026 year. (3.019 sec.) Все материалы представленные на сайте исключительно с целью ознакомления читателями и не преследуют коммерческих целей или нарушение авторских прав - Пожаловаться на публикацию