Главная Случайная страница


Полезное:

Как сделать разговор полезным и приятным Как сделать объемную звезду своими руками Как сделать то, что делать не хочется? Как сделать погремушку Как сделать так чтобы женщины сами знакомились с вами Как сделать идею коммерческой Как сделать хорошую растяжку ног? Как сделать наш разум здоровым? Как сделать, чтобы люди обманывали меньше Вопрос 4. Как сделать так, чтобы вас уважали и ценили? Как сделать лучше себе и другим людям Как сделать свидание интересным?


Категории:

АрхитектураАстрономияБиологияГеографияГеологияИнформатикаИскусствоИсторияКулинарияКультураМаркетингМатематикаМедицинаМенеджментОхрана трудаПравоПроизводствоПсихологияРелигияСоциологияСпортТехникаФизикаФилософияХимияЭкологияЭкономикаЭлектроника






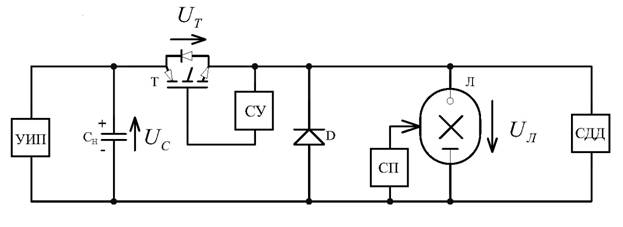
Силовая схема на основе модулятора с частичным разрядом накопительной ёмкости

Рис. 7

Схема включает управляемый источник питания с напряжением , накопительный конденсатор , заряжаемый в паузе между импульсами до напряжения , коммутирующий IGBT –транзистор со схемой управления СУ, обратный диод D и импульсную лампу Л. На схеме также показаны схема поджига СП и схема дежурной дуги СДД.

В исходном состоянии схемы, конденсатор заряжен до напряжения , транзистор выключен, поэтому все напряжение выделяется на нём. Если силовая схема дополнена схемой дежурной дуги, то через лампу замыкается небольшой ток дежурной дуги.

Для формирования импульсов тока накачки со схемы управления СУ в цепь затвора IGBT-транзистора подаются регулируемые по длительности и частоте повторения импульсы управляющего напряжения с амплитудой 10-20 В. Происходит включение транзистора и напряжение на нем практически мгновенно снижается с до 1-2 В. Начинается разряд конденсатора по контуру и через лампу Л происходит импульс тока накачки. Так как транзистор находиться в режиме насыщения и напряжение на нем не превосходит 1-2 В, то вплоть до выключения транзистора напряжение на лампе практически равно напряжению на конденсаторе. Емкость накопительного конденсатора выбирается достаточно большой, чтобы к концу импульса накачки напряжение на нем уменьшилось не более чем на 10-20% относительно начального значения . В этом случае импульс тока через лампу близок к прямоугольному. После снятия с затвора транзистора управляющего напряжения транзистор выключается, и импульс тока накачки прекращается. Чтобы исключить индуктивный выброс напряжения при выключении транзистора, обусловленный индуктивностью цепи лампы, параллельно лампе включен обратный диод . В паузе между импульсами конденсатор подзаряжается до напряжения .

Найдем переходный ток накачки и величину емкости накопительного конденсатора, считая известными те же параметры, что и при анализе предшествующей схемы. Запишем уравнение по 2му закону Кирхгофа для контура разряда

,

где , и - напряжения на емкости, транзисторе и лампе соответственно. Пренебрежём величиной ,не превышающей 2В, и выразим оставшиеся два члена через ток i

.

Напомним, что второе слагаемое этого уравнения является вольтамперной характеристикой лампы. Продифференцируем это уравнение по времени

, откуда

. (16)

Начальное условие задачи сформулируем на основании закона коммутации для емкостной цепи (2го закона коммутации)

.

Учитывая выражение вольтамперной характеристики лампы, для момента коммутации можем записать . Таким образом, начальное условие задачи имеет вид

. (17)

Нелинейное уравнение (16) является уравнением Бернулли и в общем случае сводится к линейному введением новой переменной . Однако в данном случае уравнение допускает разделение переменных

.

Интегрируя обе части равенства, получим

.

Постоянная интегрирования А находится из начального условия (17)

.

При этом исходное уравнение приводится к виду

 

.

 

Наконец, ток как функция времени выражается следующим образом

. (18)

С помощью уравнения (18) по известным параметрам , и допустимому спаду тока к концу импульса можно рассчитать емкость накопительного конденсатора. Зададим допустимый спад тока к концу импульса (при ) на уровне , где <1, а – начальное значение тока через лампу, определяемое выражением (17). Полагая в (18) и , после преобразования выразим величину ёмкости

. (19)

Если теперь подставить в (18) значение из (19), то переходную характеристику тока через лампу можно представить в нормированном виде

, (20)

где определено в (17).

Обычно допустимый спад тока к концу импульса не превышает 20% (). В этом случае переходная характеристика (20) может быть аппроксимирована линейной функцией

. (21)

Погрешность аппроксимации при не превышает 5%.

Проанализируем зависимость максимальной импульсной мощности, передаваемой схемой в лампу, от характеристического импеданса лампы . При анализе будем исходить из того, что максимальные значения тока и напряжения, обеспечиваемые схемой, ограничены на уровне и соответственно. Эти ограничения обусловлены максимально допустимыми значениями тока и напряжения коммутирующего транзистора, а также максимально допустимым напряжением на накопительном конденсаторе. При построении зависимости в области малых значений ограничивающим фактором является , а напряжение и мощность рассчитываются по формулам

; .

Как следует из приведенного выражения , при малых значениях максимальная мощность с ростом пропорционально растет.


При больших значениях ограничивающим фактором является , а ток и мощность рассчитываются по формулам

; .

Таким образом, при больших значениях максимальная мощность с ростом уменьшается по закону гиперболы. Теоретический предел максимальной мощности, соответствующий наиболее эффективной работе схемы, имеет место при следующем значении

.

Зависимость , построенная по приведенным выражениям, показана на рис. 8

Рис. 8

Рассмотренная зависимость иллюстрирует снижение эффективности работы схемы при удалении величины от оптимального значения.

При проектировании данной схемы, как и ранее, заданными величинами будем считать энергию в импульсе W, длительность импульса , и характеристический импеданс лампы . Дополнительно указывается допустимый спад тока к концу импульса. Удобнее всего его задать посредством множителя , определенного в формуле (19). По этим данным рассчитываются основные параметры, обеспечиваемые схемой, - максимальные значения тока накачки и напряжения на лампе .Определяется также емкость накопительного конденсатора , обеспечивающая заданный спад тока к концу импульса накачки. Если за время импульса ток и напряжение на лампе изменяются незначительно, то для расчета указанных параметров можно воспользоваться уравнениями

, .

Из этих уравнений находим

, .

Эти значения и совпадают с эффективными значениями тока I и напряжения U, полученными нами при определении в выражении (7). Емкость накопительного конденсатора С рассчитывается по формуле (19), в которой напряжение может быть принято равным .

Пример. Рассчитать величины и , которые должны обеспечиваться схемой для формирования импульсов тока накачки длительностью =200мкс с энергией в импульсе W=100 Дж. Характеристический импеданс лампы . Определить емкость накопительного конденсатора из условия спада тока к концу импульса на 20% ().

Максимальное значение тока

.

Максимальное значение напряжения на лампе

.

Емкость накопительного конденсатора

.

Достоинствами рассмотренной схемы являются:

- возможность формирования практически прямоугольных импульсов тока накачки, которые эффективны для генерации на протяжении всего импульса;

- возможность независимой регулировки амплитуды, длительности и частоты повторения импульсов тока накачки;

- минимальная величина напряжения источника питания, которая равна максимальному напряжению на лампе;

- возможность формирования импульсов тока накачки большой длительности (до десятков миллисекунд), что связано с отсутствием дросселя.

К числу недостатков схемы следует отнести:

- большую избыточную энергию накопителя, обусловленную тем, что за время импульса в лампу накачки передается не более трети запасенной в конденсаторе энергии. При этом мощность, поступающая в лампу, к концу импульса уменьшается вдвое;

- невозможность использования схемы в режиме программируемого источника тока, предусматривающего быструю смену режима. Это связано с наличием заряженного конденсатора большой емкости, который непосредственно подключается к лампе;

- нестабильность работы лампы в схеме при низких напряжениях на накопительном конденсаторе (большой разброс амплитуды и времени формирования фронта импульса).




<== предыдущая | следующая ==>
Построение таблиц. 5.1 Таблицы применяют для лучшей наглядности и удобства сравнения данных | I. Социальное принуждение к самоконтролю





Date: 2015-07-22; view: 791; Нарушение авторских прав



mydocx.ru - 2015-2026 year. (0.863 sec.) Все материалы представленные на сайте исключительно с целью ознакомления читателями и не преследуют коммерческих целей или нарушение авторских прав - Пожаловаться на публикацию