Главная Случайная страница


Полезное:

Как сделать разговор полезным и приятным Как сделать объемную звезду своими руками Как сделать то, что делать не хочется? Как сделать погремушку Как сделать так чтобы женщины сами знакомились с вами Как сделать идею коммерческой Как сделать хорошую растяжку ног? Как сделать наш разум здоровым? Как сделать, чтобы люди обманывали меньше Вопрос 4. Как сделать так, чтобы вас уважали и ценили? Как сделать лучше себе и другим людям Как сделать свидание интересным?


Категории:

АрхитектураАстрономияБиологияГеографияГеологияИнформатикаИскусствоИсторияКулинарияКультураМаркетингМатематикаМедицинаМенеджментОхрана трудаПравоПроизводствоПсихологияРелигияСоциологияСпортТехникаФизикаФилософияХимияЭкологияЭкономикаЭлектроника






Передаточные функции датчиков обратных связей





Передаточная функция датчика скорости

 

, где

 

Значение сигнала обратной связи по скорости

 

В,


Передаточная функция датчика ЭДС

 

где

 

 

Номинальный ток статора определяется по значению момента

 

А

 

2.2 Оценка статических и динамических свойств системы регулирования скорости частотного электропривода с законом управления Ψ1 = const в среде MatLab

 

Оценка статических и динамических свойств системы регулирования скорости производится при пуске, набросе, сбросе нагрузки и торможении для номинального, минимального и максимального задания скорости во всех зонах регулирования.

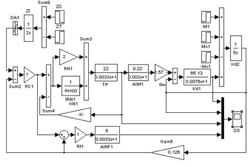
Структурная модель частотного электропривода рольганга с двухзонным регулированием скорости по закону Ψ1 = const в среде MatLab представлена на рис. 2.1.

На рисунке 2.2 приведены полученные графики изменения скорости ω, момента М, напряжения Ud, частоты f при пуске, набросе, сбросе нагрузки и торможении электропривода при номинальном сигнале задания скорости. Ток статора в модели определяется с помощью блоков Pr, sqrt.

Текущее значение ЭДС статора определяется в модели с помощью блока Sum 5.

 

Рисунок 7 - Схема структурной модели частотного электропривода с законом управления Ψ1

 

Рисунок 8 - Графики электромеханических переходных процессов ω(t), М(t), U(t), f1(t)

 


Выводы

 

Управление электроприводами заключается в осуществлении пуска, регулировании скорости, торможения, реверсирования, а также поддержания режима работы привода в соответствии с требованиями технологического процесса.

В простейших случаях пуск, регулирование скорости и торможение осуществляется при помощи аппаратов ручного управления. Применение этих аппаратов связано с дополнительной затратой времени на управление и, следовательно, снижает производительность механизма. Кроме того, применение аппаратов ручного управления исключает возможность дистанционного управления, что неприемлемо в ряде современных автоматизированных установок.

Стремление устранить подобные недостатки ручного управления привело к созданию аппаратов полуавтоматического и автоматического управления.

Автоматическое управление электроприводами является одним из основных условий повышения производительности механизмов и производства продукции высокого качества.

Кроме того, автоматизация упрощает обслуживание механизмов, дает возможность осуществить дистанционное управление электроприводами. Последнее особенно важно там, где нельзя управлять двигателями в непосредственной близости по условиям территориального расположения машин или в связи с особенностями технологического процесса.

 


Перечень ссылок

 

1. Панкратов А.И. Выбор электропривода, механизма подъема мостового крана. Учеб. пособие. – Краматорск; ДГМА, 2006-64с.

2. Панкратов А.И. Система управления электроприводом. Учеб. пособие.-Краматорск; ДГМА, 2007-225с.







Date: 2015-07-02; view: 807; Нарушение авторских прав



mydocx.ru - 2015-2026 year. (2.999 sec.) Все материалы представленные на сайте исключительно с целью ознакомления читателями и не преследуют коммерческих целей или нарушение авторских прав - Пожаловаться на публикацию