Главная Случайная страница


Полезное:

Как сделать разговор полезным и приятным Как сделать объемную звезду своими руками Как сделать то, что делать не хочется? Как сделать погремушку Как сделать так чтобы женщины сами знакомились с вами Как сделать идею коммерческой Как сделать хорошую растяжку ног? Как сделать наш разум здоровым? Как сделать, чтобы люди обманывали меньше Вопрос 4. Как сделать так, чтобы вас уважали и ценили? Как сделать лучше себе и другим людям Как сделать свидание интересным?


Категории:

АрхитектураАстрономияБиологияГеографияГеологияИнформатикаИскусствоИсторияКулинарияКультураМаркетингМатематикаМедицинаМенеджментОхрана трудаПравоПроизводствоПсихологияРелигияСоциологияСпортТехникаФизикаФилософияХимияЭкологияЭкономикаЭлектроника






Использование электронов





В большинстве источников низкоэнергетичных электронов используются явления термоэлектронной эмиссии и фотоэлектронной эмиссии. Высокоэнергетичные, с энергией от нескольких кэВ до нескольких МэВ, электроны излучаются в процессах бета-распада и внутренней конверсии радиоактивных ядер. Электроны, излучаемые в бета-распаде, иногда называют бета-частицами или бета-лучами. Источниками электронов с более высокой энергией служат ускорители.

Движение электронов в металлах и полупроводниках позволяет легко переносить энергию и управлять ею; это является одной из основ современной цивилизации и используется практически повсеместно в промышленности, связи, информатике, электронике, в быту. Скорость дрейфа электронов в проводниках очень мала (~0,1—1 мм/с), однако электрическое поле распространяется со скоростью света. В связи с этим ток во всей цепи устанавливается практически мгновенно.

Пучки электронов, ускоренные до больших энергий, например, в линейных ускорителях, являются одним из основных средств изучения строения атомных ядер и природы элементарных частиц. Более прозаическим применением электронных лучей являются телевизоры и мониторы с электронно-лучевыми трубками (кинескопами). Электронный микроскоп также использует способность электронных пучков подчиняться законам электронной оптики. До изобретения транзисторов практически вся радиотехника и электроника были основаны на вакуумных электронных лампах, где применяется управление движением электронов в вакууме электрическими (иногда и магнитными) полями. Электровакуумные приборы (ЭВП) продолжают ограниченно использоваться и в наше время; наиболее распространённые применения — магнетроны в генераторах микроволновых печей и вышеупомянутые электронно-лучевые трубки (ЭЛТ) в телевизорах и мониторах.

Резерфорд поставил опыт по исследованию взаимодействия альфа-частиц с ядрами атома азота. В результате взаимодействия из ядра атома азота вылетала частица, которую Резерфорд назвал протоном и предположил, что это ядро атома водорода. Позднее с помощью камеры Вильсона было доказано, что эта частица действительно является ядром атома водорода.

- отрицательно заряженная элементарная частица
- обладает наименьшим в природе зарядом = 1э.э.з. = 1,6 х 10-19 Кл
- масса электрона по сравнению с протоном ничтожнао мала и составляет 9,1 х 10-28 г
- электрон стабилен
- не имеется никаких данных о внутренней структуре электрона/

 

 

- масса протона равна 1а.е.м. и в 1836 раз больше массы электрона
- заряд протона является положительным и равен 1э.э.з., т.е. равен по модулю заряду электрона
- протон стабилен
- физическое представление: напоминает облако с размытой границей, состоящее из рождающихся и аннигилирующих частиц

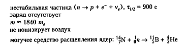
Открытие нейтрона

 

Позднее в том же 1932 году английский физик Джеймс Чедвик провёл серию экспериментов, в которых он показал, что гамма-лучевая гипотеза несостоятельна. Он предположил, что это излучение состоит из незаряженных частиц с массой, близкой к массе протона, и произвёл серию экспериментов, подтвердивших эту гипотезу. Эти незаряженные частицы были названы нейтронами от латинского корня neutral и обычного для частиц суффикса on (он). В том же 1932 г. Д. Д. Иваненко[5] и затем В. Гейзенберг предположили, что атомное ядро состоит из протонов и нейтронов.

 

 







Date: 2015-07-01; view: 1833; Нарушение авторских прав



mydocx.ru - 2015-2026 year. (5.698 sec.) Все материалы представленные на сайте исключительно с целью ознакомления читателями и не преследуют коммерческих целей или нарушение авторских прав - Пожаловаться на публикацию