Главная Случайная страница


Полезное:

Как сделать разговор полезным и приятным Как сделать объемную звезду своими руками Как сделать то, что делать не хочется? Как сделать погремушку Как сделать так чтобы женщины сами знакомились с вами Как сделать идею коммерческой Как сделать хорошую растяжку ног? Как сделать наш разум здоровым? Как сделать, чтобы люди обманывали меньше Вопрос 4. Как сделать так, чтобы вас уважали и ценили? Как сделать лучше себе и другим людям Как сделать свидание интересным?


Категории:

АрхитектураАстрономияБиологияГеографияГеологияИнформатикаИскусствоИсторияКулинарияКультураМаркетингМатематикаМедицинаМенеджментОхрана трудаПравоПроизводствоПсихологияРелигияСоциологияСпортТехникаФизикаФилософияХимияЭкологияЭкономикаЭлектроника






Задание. Дисциплина: Физико-химические основы микро - и нанотехнологий ТЕМА: Изучение физико-химических основ технологии





О Т Ч Е Т

ДОМАШНЕЕ ЗАДАНИЕ №1

 

ДИСЦИПЛИНА: " Физико-химические основы микро - и нанотехнологий "
ТЕМА: "Изучение физико-химических основ технологии термической диффузии "
     

 

Выполнил: студент гр. РПВ. Б-41 Тер-Погосян Р.Э._________________    
Проверил: Андреев В.В. ____________________

 

Дата сдачи (защиты) домашнего задания:    
Результаты сдачи (защиты): Количество рейтинговых баллов    
Оценка  
     

 

 

Калуга, 2015 г.

Порядок выполнения домашней работы.

 

1. Провести исследования распределения концентрации примеси в полупроводнике от времени при фиксированной температуре (построить график).

2. Провести исследования распределения концентрации примеси в полупроводнике от температуры при фиксированном времени (построить график).

3. Составить маршрутную технологию формирования p-n перехода.

Задание

Варианты заданий приведены в табл. 1.

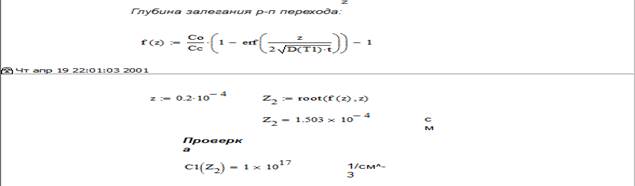
1. Рассчитать характеристики распределения заданной примеси в кремнии при одностадийной диффузии из источника бесконечной мощности (примесь 1).

2. Определить параметры двухстадийной диффузии той же примеси в кремнии для получения p-n перехода на заданной глубине и требуемой ее поверхностной концентрации (примеси 1 и 2).

Таблица 1.

№ варианта Примесь Температура диффузии, оС Время диффузии, с Глубина p-n перехода, мкм Поверхностная концентрация примеси, см-3
    в исход-ном кремнии
  As     1,5 1020 1019 1017

 

 

 

 

 

 

 

График распределения концентрации примеси в полупроводнике от времени при фиксированной температуре

График распределения концентрации примеси в полупроводнике от температуры при фиксированном времени

Вывод: рассчитали характеристики распределения заданной примеси в кремнии (глубина p-n перехода 1,5 мкм) при одностадийной диффузии из источника бесконечной мощности при условиях: температура Т = (273+1200) К, время t = 3850 с. Определили параметры двухстадийной диффузии той же примеси в кремнии для получения p-n перехода на заданной глубине и требуемой ее поверхностной концентрации (глубина p-n перехода 1,5 мкм, поверхностная концентрация примеси 1019 см-3) при условиях: температура Т = (273+1169) К, время t1 = 27000 с, t2 = 27,45 с. Провели исследования распределения концентрации примеси в полупроводнике от времени при фиксированной температуре (построили график). Провели исследования распределения концентрации примеси в полупроводнике от температуры при фиксированном времени (построили график). Составили маршрутную технологию формирования p-n перехода.

 

Контрольные вопросы







Date: 2015-07-01; view: 599; Нарушение авторских прав



mydocx.ru - 2015-2026 year. (0.411 sec.) Все материалы представленные на сайте исключительно с целью ознакомления читателями и не преследуют коммерческих целей или нарушение авторских прав - Пожаловаться на публикацию