Главная Случайная страница


Полезное:

Как сделать разговор полезным и приятным Как сделать объемную звезду своими руками Как сделать то, что делать не хочется? Как сделать погремушку Как сделать так чтобы женщины сами знакомились с вами Как сделать идею коммерческой Как сделать хорошую растяжку ног? Как сделать наш разум здоровым? Как сделать, чтобы люди обманывали меньше Вопрос 4. Как сделать так, чтобы вас уважали и ценили? Как сделать лучше себе и другим людям Как сделать свидание интересным?


Категории:

АрхитектураАстрономияБиологияГеографияГеологияИнформатикаИскусствоИсторияКулинарияКультураМаркетингМатематикаМедицинаМенеджментОхрана трудаПравоПроизводствоПсихологияРелигияСоциологияСпортТехникаФизикаФилософияХимияЭкологияЭкономикаЭлектроника






Задача 2.15

ЗАДАЧИ ПО ОПТИКЕ – 2012/ II

Задача 1.3. Исследовать структуру светового поля, создаваемого двумя плоскими, линейно поляризованными, когерентными волнами, бегущими в вакууме под углом друг к другу (см. рисунок). Рассмотреть случаи: Амплитуды волн считать равными.

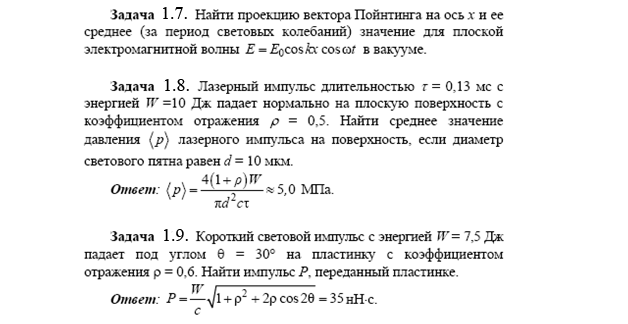
Задача 1.4. Найти амплитуды напряженностей электрического и магнитного полей в плоской линейно поляризованной волне, если плотность потока энергии равна .

Ответ: .

 

Задача 1.5. Найти давление изотропного излучения с плотностью энергии на идеальное зеркало.

Ответ: .

Задача 1.10.

Ответ: .

Задача 1.11.

 

Задача 1.12.

Задача 1.13.

Ответ: км/с.

 

 

 

 

Задача 2.10. Некогерентная смесь линейно поляризованного света и света, поляризованного по кругу, рассматривается через поляризатор. Найдено положение поляризатора, при котором интенсивность прошедшего света максимальна. При повороте поляризатора из этого положения на некоторый угол вокруг оси пучка интенсивность прошедшего пучка уменьшается в два раза по отношению к максимальной и во столько же раз увеличивается по отношению к минимальной интенсивности в той же оптической схеме. Найти отношение интенсивности света, поляризованного по кругу, к интенсивности линейно поляризованного света.

Ответ:

 

Задача 2. 13. Один квадратный метр земной поверхности, освещаемый солнцем при нормальном падении излучения, получает поток в 1,35 КВт, если пренебречь поглощением атмосферой. Рассчитать потерю солнечной массы в секунду за счет излучения, приняв расстояние от Солнца до Земли равным 150 млн. км. Ответ: .

 

Задача 2.14. Узкий пучок естественного света падает на кристалл испанского шпата, вырезанный параллельно оптической оси (см. рисунок). луча?

 

Задача 2.15.



<== предыдущая | следующая ==>
Текст 26 | Каким небесным телом является. Найдите соответствие





Date: 2015-05-17; view: 1911; Нарушение авторских прав



mydocx.ru - 2015-2026 year. (0.765 sec.) Все материалы представленные на сайте исключительно с целью ознакомления читателями и не преследуют коммерческих целей или нарушение авторских прав - Пожаловаться на публикацию