Главная Случайная страница


Полезное:

Как сделать разговор полезным и приятным Как сделать объемную звезду своими руками Как сделать то, что делать не хочется? Как сделать погремушку Как сделать так чтобы женщины сами знакомились с вами Как сделать идею коммерческой Как сделать хорошую растяжку ног? Как сделать наш разум здоровым? Как сделать, чтобы люди обманывали меньше Вопрос 4. Как сделать так, чтобы вас уважали и ценили? Как сделать лучше себе и другим людям Как сделать свидание интересным?


Категории:

АрхитектураАстрономияБиологияГеографияГеологияИнформатикаИскусствоИсторияКулинарияКультураМаркетингМатематикаМедицинаМенеджментОхрана трудаПравоПроизводствоПсихологияРелигияСоциологияСпортТехникаФизикаФилософияХимияЭкологияЭкономикаЭлектроника






Таймер А





 

 

Таймер A представляет собой 16 битный таймер/счётчик с тремя регистрами захвата/сравнения. Этот таймер может обеспечить несколько каналов захвата/сравнения, генерации сигналов с ШИМ и формирования временных интервалов. Кроме того, Таймер А имеет развитую поддержку прерываний. Прерывания могут генерироваться как регистром счётчика таймера (при его переполнении), так и каждым из регистров захвата/сравнения. Таймер А имеет следующие особенности:

– асинхронный 16 битный таймер/счётчик, имеющий четыре режима работы;

– возможность выбора и конфигурирования источника тактового сигнала;

– два или три конфигурируемых регистра захвата/сравнения;

– конфигурируемые выходы с возможностью генерации ШИМ сигналов;

– асинхронное защёлкивание входных и выходных сигналов;

– регистр вектора прерывания для быстрого декодирования всех прерываний таймера.

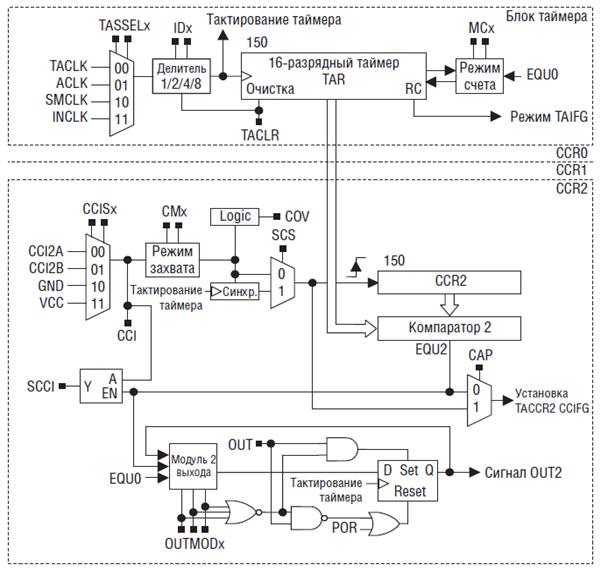
Блок схема этого таймера приведена на рисунке 1.8.

 

 

Рисунок 1.8 – Блок схема таймера

Регистр 16 битного таймера/счётчика TAR инкрементируется или декрементируется (в зависимости от режима работы) по нарастающему фронту импульсов тактового сигнала. Регистр TAR доступен как для чтения, так и для записи. Кроме того, при переполнении этого регистра таймер может генерировать прерывание.

Регистр TAR может быть очищен установкой бита TACLR. При установке бита TACLR также очищается делитель тактового сигнала и сбрасывается признак направления для режима реверсивного счёта.

Для тактирования таймера могут использоваться системные тактовые сигналы ACLK и SMCLK или же внешние сигналы TACLK и INCLK. Источник тактового сигнала задаётся битами TASSELx регистра TACTL. Выбранный сигнал поступает на таймер через делитель, коэффициент деления которого (1, 2, 4 или 8) определяется битами IDx регистра TACTL. При установке бита TACLR делитель таймера очищается.

Запуск или перезапуск таймера может быть выполнен двумя способами:

– таймер осуществляет счёт, если MCx > 0 и источник тактового сигнала таймера активен;

– в режиме прямого или реверсивного счёта таймер может быть остановлен записью нуля в регистр TACCR0. Повторный запуск таймера может быть выполнен записью в регистр TACCR0 ненулевого значения. В этом случае таймер начнёт считать в прямом направлении, начиная с нуля.

Таймер имеет четыре режима работы, которые перечислены в таблице 1.7, останов, прямого счёта, непрерывного счёта и реверсивного счёта.

Выбор рабочего режима осуществляется битами MCx.

1.13 Режим прямого счёта

Режим прямого счёта используется в том случае, если период таймера должен быть отличным от 0FFFFh. В этом режиме таймер циклически считает в прямом направлении до тех пор, пока его значение не станет равным содержимому регистра сравнения TACCR0, определяющего период счёта, как показано на рисунке 1.9. Величина периода в тактах равна TACCR0 плюс 1. Когда значение таймера достигает величины, записанной в регистре TACCR0, таймер сбрасывается и счёт начинается с нуля. Если в момент выбора режима прямого счёта значение таймера будет больше содержимого TACCR0, таймер сразу же начнёт счёт с нулевого значения.

Флаг прерывания CCIFG, соответствующий регистру TACCR0, устанавливается при достижении таймером в процессе счёта значения, записанного в этом регистре. Флаг прерывания TAIFG устанавливается при счёте таймера от значения, содержащегося в регистре TACCR0, до нуля

 

Рисунок 1.9 – Режим прямого счёта таймера

1.14 Модуль вывода таймера в режиме прямого счёта

Сигнал OUTx изменяется при достижении таймером в процессе счёта значения, записанного в регистре TACCRx, а также при переходе таймера от значения, записанного в регистре TACCR0, к нулевому значению. На рисунке 1.10 показано формирование выходного сигнала в различных режимах работы модуля вывода с использованием регистров захвата/сравнения TACCR0 и TACCR1.

 

Рисунок 1.10 – Формирование выходного сигнала в различных режимах работы модуля вывода

1.15 Режим непрерывного счёта

В режиме непрерывного счёта таймер циклически считает в прямом направлении от нуля до значения 0FFFFh, как показано на рисунке 1.11. Регистр TACCR0 используется так же, как и остальные регистры захвата/сравнения.

 

 

Рисунок 1.11 – Режим непрерывного счёта таймера

 

Флаг прерывания TAIFG устанавливается при счёте таймера от значения 0FFFFh до нуля.

1.16 Режим реверсивного счёта

Режим реверсивного счёта используется в случае, если период таймера должен быть отличным от 0FFFFh и если необходимо генерировать симметричные импульсы. В данном режиме таймер циклически считает в прямом направлении до тех пор, пока его значение не станет равным содержимому регистра сравнения TACCR0, а затем в обратном направлении до нуля, как показано на рисунке 1.12. При этом период равен удвоенному значению TACCR0.


 

 

Рисунок 1.12 – Режим реверсивного счёта таймера

1.17 Модуль вывода таймера в режиме непрерывного счёта

 

 

Сигнал OUTx изменяется при достижении таймером в процессе счёта значений, записанных в регистрах TACCRx и TACCR0. На рисунке 1.13 показано формирование выходного сигнала в различных режимах работы модуля вывода с использованием регистров захвата/сравнения TACCR0 и TACCR1.

 

Рисунок 1.13 – Формирование выходного сигнала в различных режимах работы модуля вывода

1.18 Модуль вывода таймера в режиме реверсивного счёта

 

 

Сигнал OUTx изменяется при достижении таймером в процессе счёта значения, записанного в регистре TACCRx (вне зависимости от направления счёта), а также при достижении значения, записанного в регистре TACCR0. На рисунке 1.14 показано формирование выходного сигнала в различных режимах работы модуля вывода с использованием регистров захвата/сравнения TACCR0 и TACCR2.

В таблице 1.8 приведены возможные режимы работы таймера.

 

 

 

Рисунок 1.14 – Формирование выходного сигнала в различных режимах работы модуля вывода

Таблица 1.8 – Выбор режимов работы таймера

OUTMODx Режим Описание
  Вывод Выходной сигнал OUTx определяется состоянием бита OUTx. Выходной сигнал изменяется сразу же после изменения бита OUTx
  Установка При достижении таймером в процессе счета значения, записанного в регистре TACCRx, выход устанавливается. Это состояние устанавливается до тех пор. Пока таймер не будет сброшен или пока не будет задан новый режим работы модуля вывода с последующим воздействием на выход
  Переключение/сброс При достижении таймером в процессе счета значения записанного в регистре TACCRx, выход переключается. Выход сбрасывается при достижении таймером значения, записанного в регистре TACCR0
  Установка/сброс При достижении таймером в процессе счета значения записанного в регистре TACCRx, выход устанавливается. Выход сбрасывается при достижении таймером значения, записанного в регистре TACCR0
  Переключение Выход переключается при достижении таймером, в процессе счета, значения записанного в регистре TACCRx. Период выходного сигнала равен удвоенному периоду таймера
  Сброс При достижении таймером в процессе счета значения записанного в регистре TACCRx, выход сбрасывается. Это состояние сохраняется до тех пор, пока не будет задан новый режим работы модуля вывода с последующим воздействием на выход
  Переключение/установка При достижении таймером в процессе счета значения записанного в регистре TACCRx, выход переключается. Выход устанавливается при достижении таймером значения, записанного в регистре TACCR0
  Сброс/установка При достижении таймером в процессе счета значения записанного в регистре TACCRx, выход сбрасывается. Выход устанавливается при достижении таймером значения, записанного в регистре TACCR0

 







Date: 2015-06-06; view: 958; Нарушение авторских прав



mydocx.ru - 2015-2026 year. (0.575 sec.) Все материалы представленные на сайте исключительно с целью ознакомления читателями и не преследуют коммерческих целей или нарушение авторских прав - Пожаловаться на публикацию