Главная Случайная страница


Полезное:

Как сделать разговор полезным и приятным Как сделать объемную звезду своими руками Как сделать то, что делать не хочется? Как сделать погремушку Как сделать так чтобы женщины сами знакомились с вами Как сделать идею коммерческой Как сделать хорошую растяжку ног? Как сделать наш разум здоровым? Как сделать, чтобы люди обманывали меньше Вопрос 4. Как сделать так, чтобы вас уважали и ценили? Как сделать лучше себе и другим людям Как сделать свидание интересным?


Категории:

АрхитектураАстрономияБиологияГеографияГеологияИнформатикаИскусствоИсторияКулинарияКультураМаркетингМатематикаМедицинаМенеджментОхрана трудаПравоПроизводствоПсихологияРелигияСоциологияСпортТехникаФизикаФилософияХимияЭкологияЭкономикаЭлектроника






Ход работы. Курский государственный технический университет





МИНИСТЕРСТВО ОБРАЗОВАНИЯ И НАУКИ РОССИЙСКОЙ ФЕДЕРАЦИИ

 

Курский государственный технический университет

 

Кафедра «Теоретическая механика и мехатроника»

 

 

Лабораторная работа

по дисциплине

 

«Электромеханические и мехатронные системы»

 

МОДЕЛИРОВАНИЕ ПУСКА ДВИГАТЕЛЯ ПОСТОЯННОГО ТОКА В СРЕДЕ Simulink/MATLAB

 

 

Курск 2008

 

 

Цель работы:

исследование модели двигателя постоянного тока в пусковом режиме с моментом нагрузки пропорциональным частоте вращения ротора с тремя пусковыми токоограничивающими резисторами.

 

Ход работы

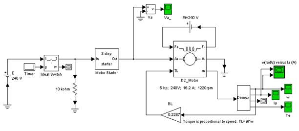
Смоделируем в пакете Simulink/MATLAB схему включения двигателя постоянного тока (рис.1).

В нее входят следующие элементы:

o Двигатель постоянного тока с независимым возбуждением;

o Два источника постоянного напряжения 240 В (для якоря и обмотки возбуждения);

o Выключатель, подающий питание на якорь двигателя через 0,5с после включения обмотки возбуждения. Это необходимо для того, чтобы избежать нежелательного воздействия переходных процессов, происходящих в обмотке возбуждения;

o Измерительная система, позволяющая получать временные характеристики напряжения на обмотке якоря двигателя, частоты вращения, крутящего момента и тока обмотки якоря двигателя, а также его механическую характеристику;

o Устройство пуска, представляющее собой три последовательно включенных токоограничивающих резистора, последовательное шунтирование которых позволяет выйти на естественную механическую характеристику в 3 шага, избегая высоких пусковых токов. Замыкание шунтирующих цепей происходит при помощи реле времени (рис.2).

Рис.1. Модель пуска двигателя постоянного тока

 

Рис.2. Устройство пошагового пуска с реле времени

Временные и механическая характеристики двигателя при моменте нагрузки пропорциональном частоте вращения двигателя представлены на рис. 3-6

 

 

Рис.3. Напряжение питания двигателя

 

 

 

 

Рис.3. Частота вращения вала двигателя

 

Рис.4. Крутящий момент на валу двигателя

 

 

Рис.5. Ток обмотки якоря двигателя

 

 

 

Рис.6. Механическая характеристика

 

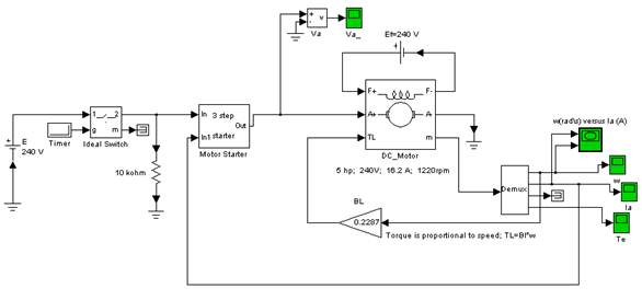
Исследуем процесс пуска при использовании вместо реле времени (таймеров) реле тока. Для этого организуем обратную связь по току (рис.7,8).

Рис.7. Модель пуска двигателя постоянного тока с обратной связью по току

Рис.8. Устройство пошагового пуска с реле тока

Временные и механическая характеристики двигателя при моменте нагрузки пропорциональном частоте вращения двигателя представлены на рис. 9-13.

 

Рис.9. Напряжение питания двигателя

Рис.10. Частота вращения вала двигателя

Рис.11. Крутящий момент на валу двигателя

Рис.12. Ток обмотки якоря двигателя

Рис.13. Механическая характеристика

По представленным графикам можно сделать вывод о том, что использование реле времени и реле тока для замыкания шунтирующих цепей дает одинаковые результаты.

Вывод: исследовали модель пуска двигателя постоянного тока при различных способах управления токоограничивающими резисторами.

 







Date: 2015-05-04; view: 564; Нарушение авторских прав



mydocx.ru - 2015-2026 year. (0.357 sec.) Все материалы представленные на сайте исключительно с целью ознакомления читателями и не преследуют коммерческих целей или нарушение авторских прав - Пожаловаться на публикацию